HOME   LIST
‹–   –›

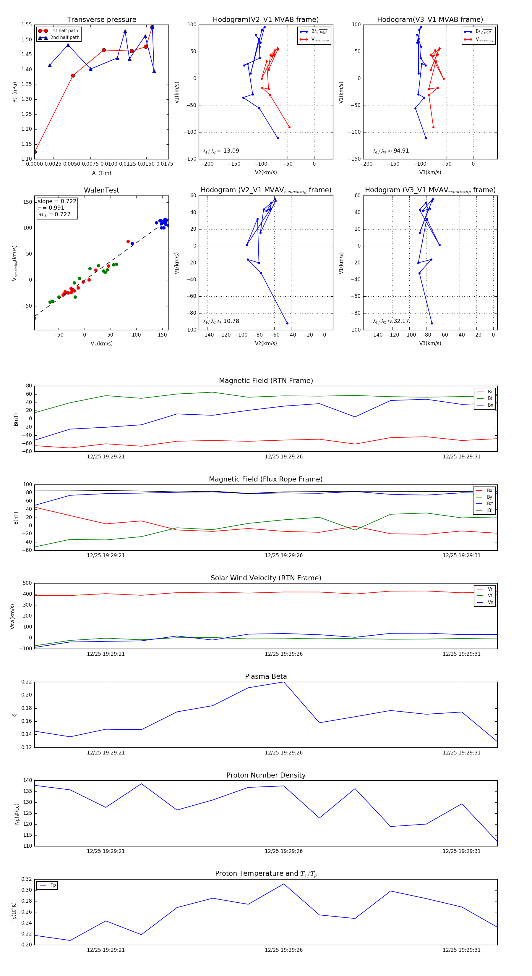
Flux Rope in 2023

Flux Rope Event 2023-12-25 19:29:19 ~ 2023-12-25 19:29:32 (14 seconds)


plot