HOME   LIST
‹–   –›

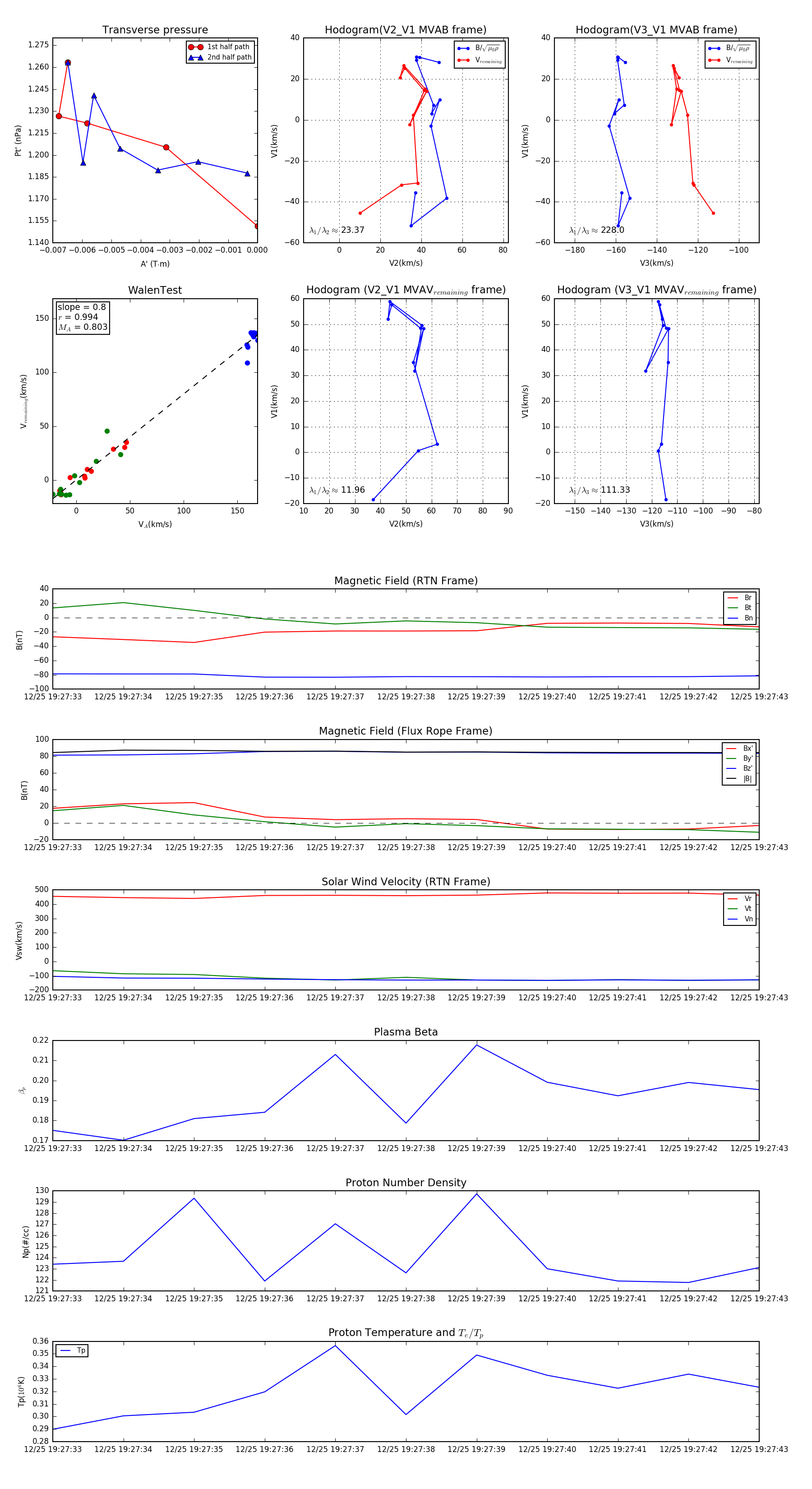
Flux Rope in 2023

Flux Rope Event 2023-12-25 19:27:33 ~ 2023-12-25 19:27:43 (11 seconds)


plot