HOME   LIST
‹–   –›

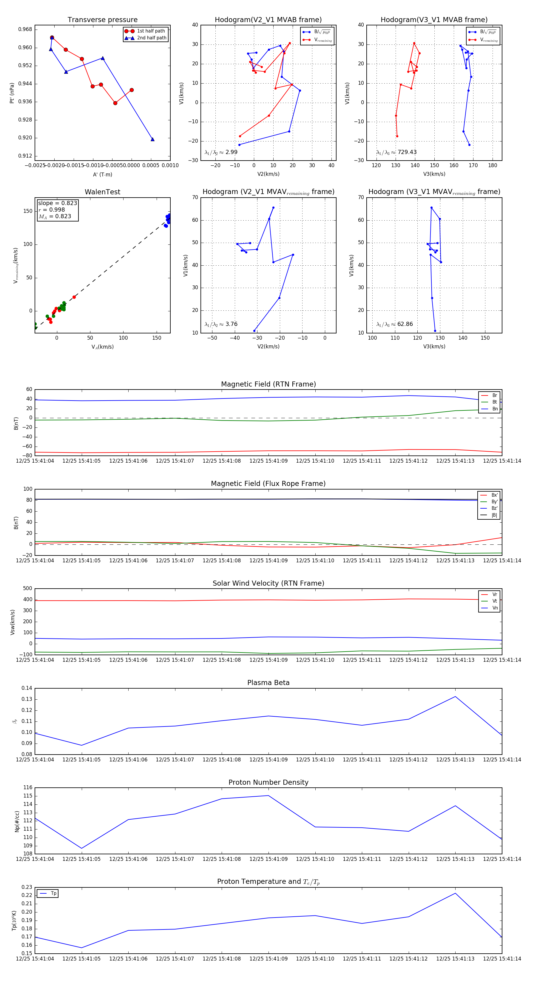
Flux Rope in 2023

Flux Rope Event 2023-12-25 15:41:04 ~ 2023-12-25 15:41:14 (11 seconds)


plot