HOME   LIST
‹–   –›

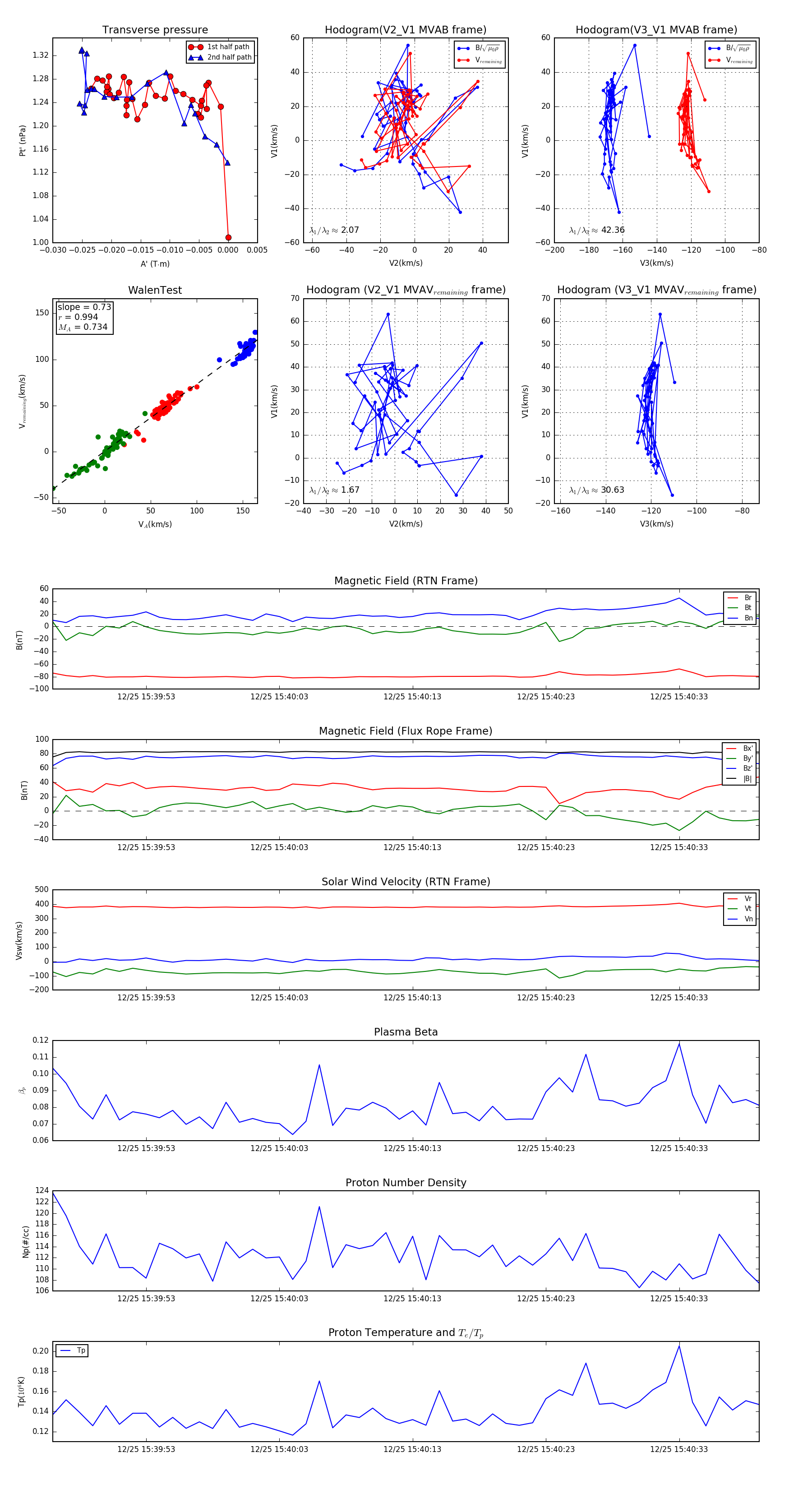
Flux Rope in 2023

Flux Rope Event 2023-12-25 15:39:46 ~ 2023-12-25 15:40:39 (54 seconds)


plot