HOME   LIST
‹–   –›

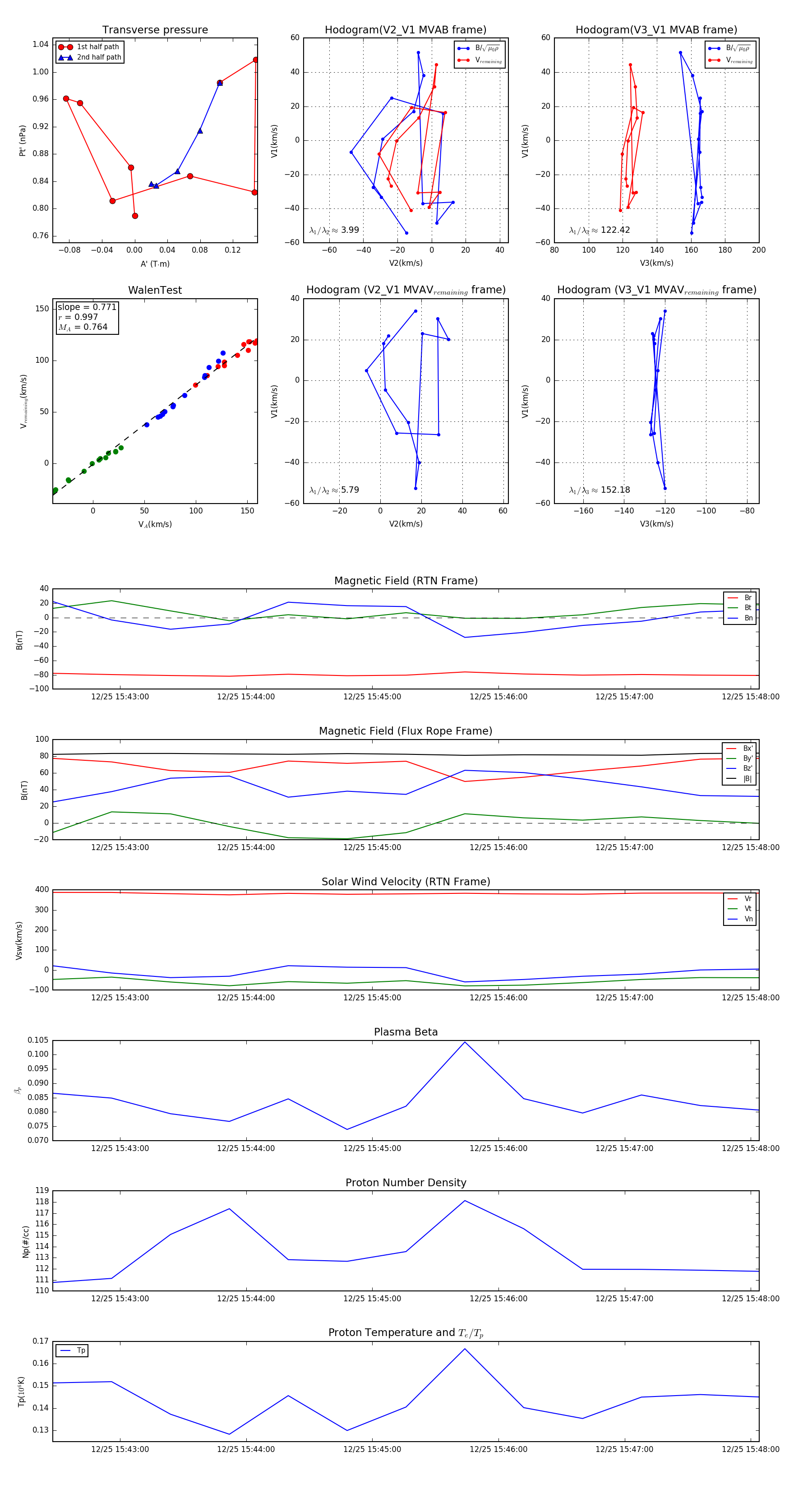
Flux Rope in 2023

Flux Rope Event 2023-12-25 15:42:28 ~ 2023-12-25 15:48:04 (337 seconds)


plot