HOME   LIST
‹–   –›

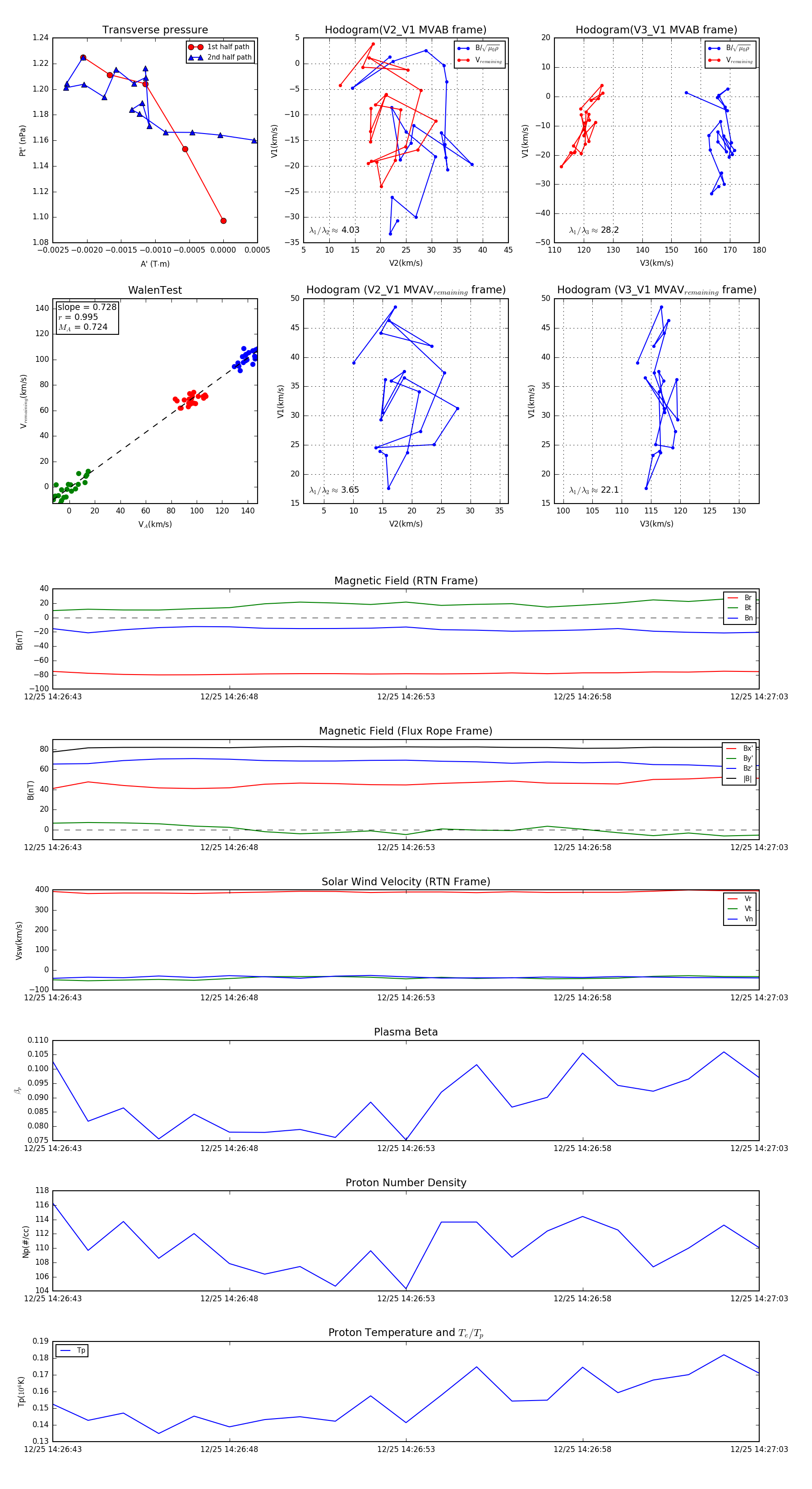
Flux Rope in 2023

Flux Rope Event 2023-12-25 14:26:43 ~ 2023-12-25 14:27:03 (21 seconds)


plot