HOME   LIST
‹–   –›

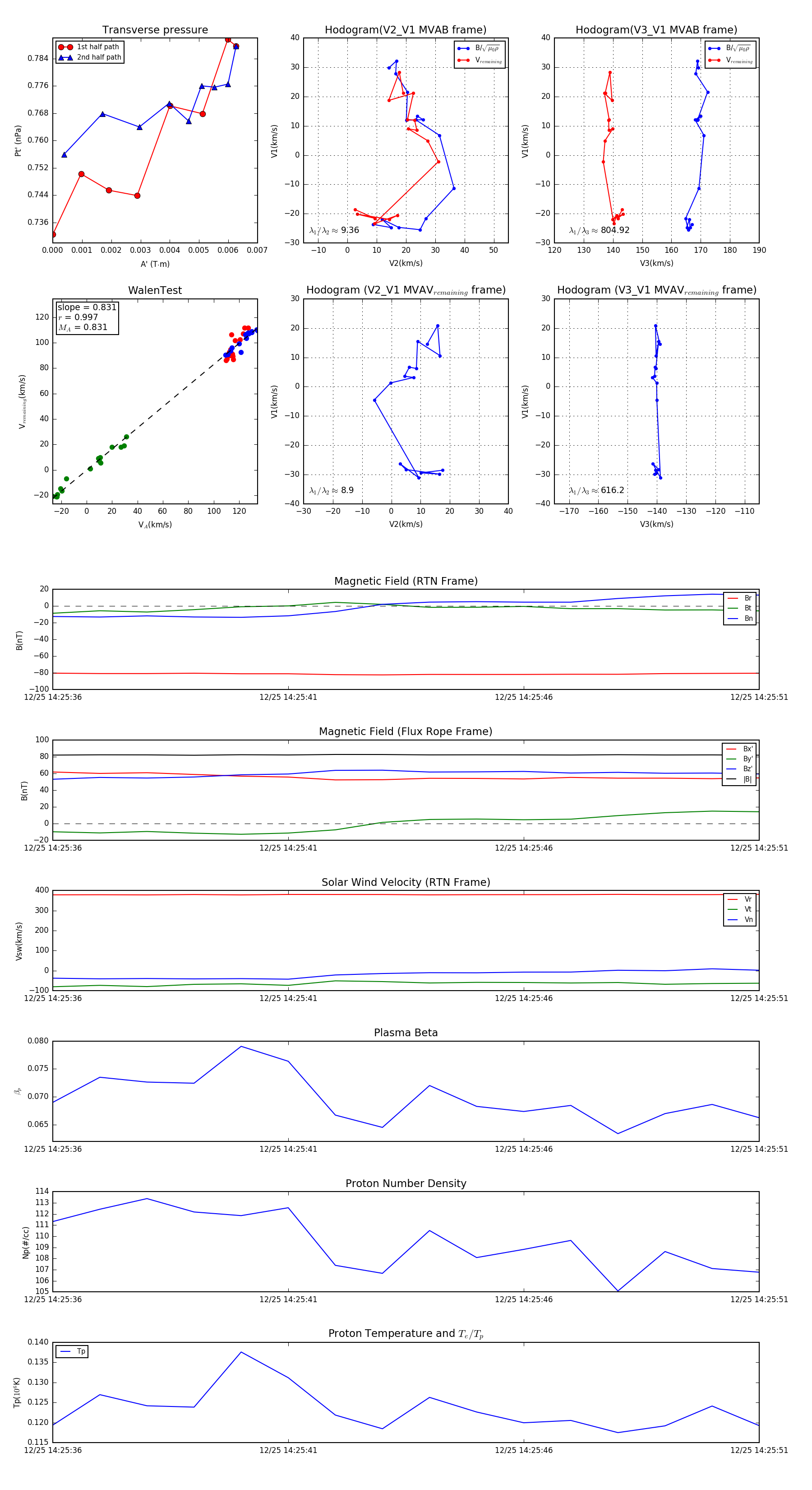
Flux Rope in 2023

Flux Rope Event 2023-12-25 14:25:36 ~ 2023-12-25 14:25:51 (16 seconds)


plot