HOME   LIST
‹–   –›

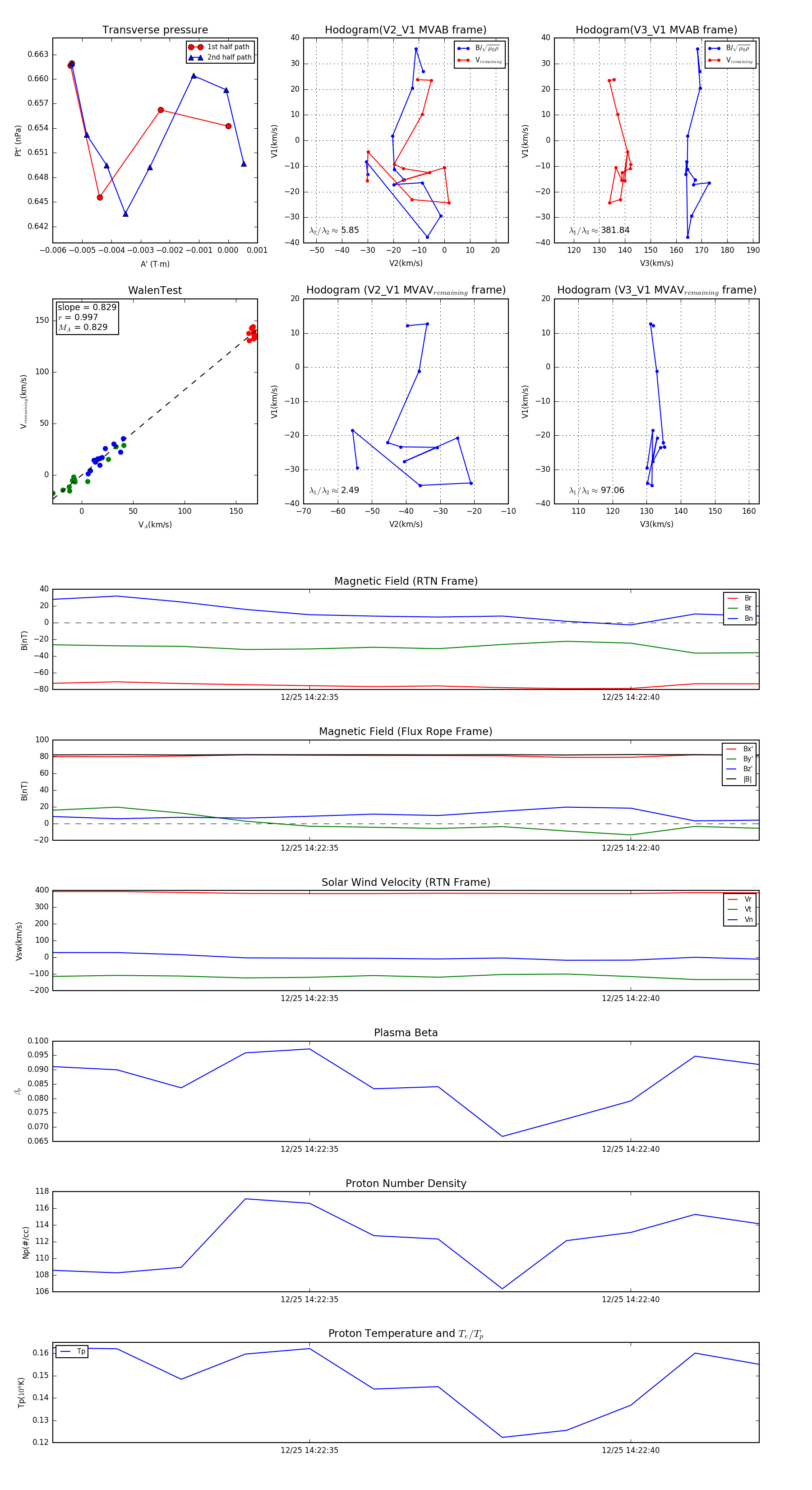
Flux Rope in 2023

Flux Rope Event 2023-12-25 14:22:31 ~ 2023-12-25 14:22:42 (12 seconds)


plot