HOME   LIST
‹–   –›

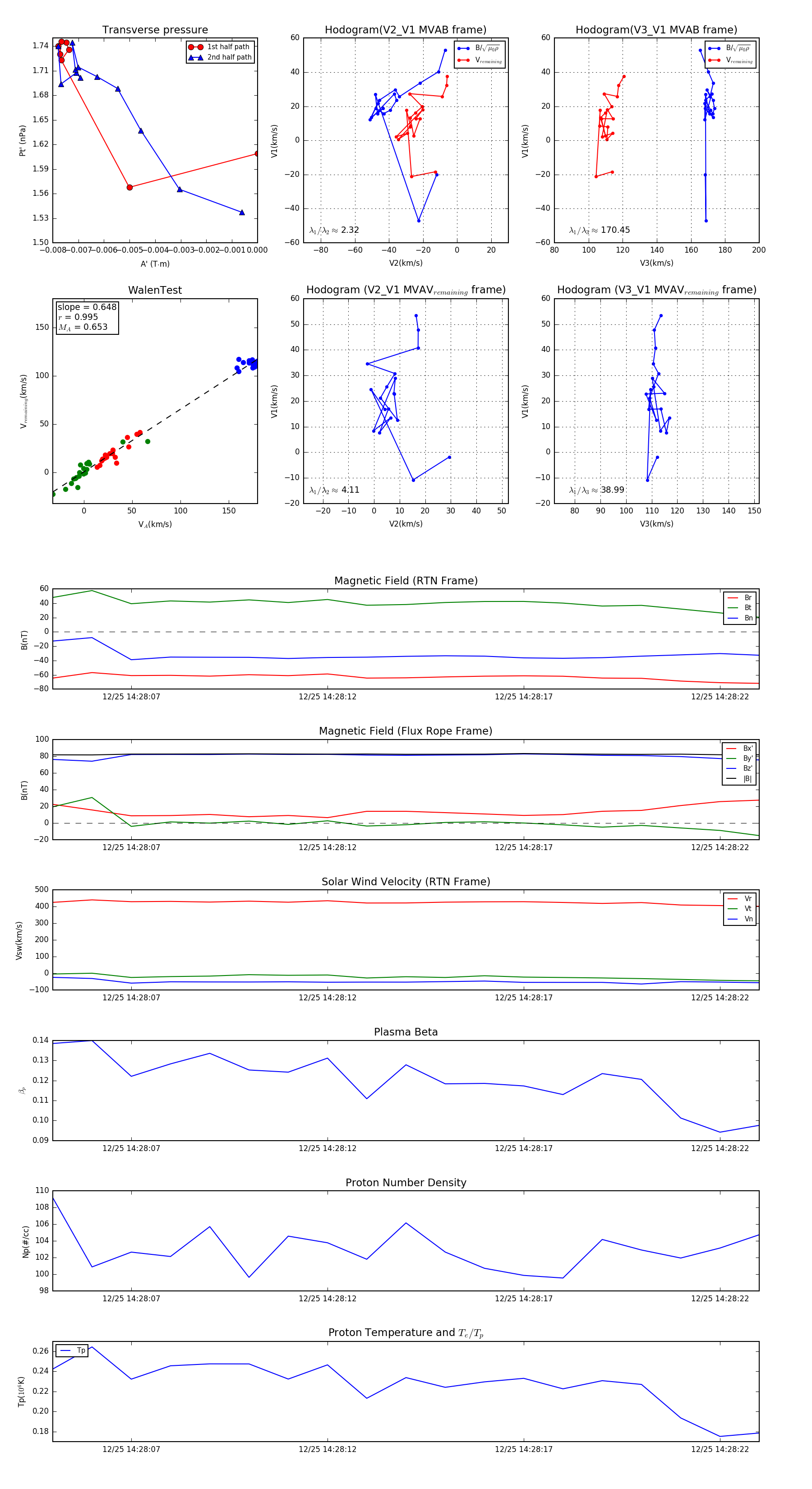
Flux Rope in 2023

Flux Rope Event 2023-12-25 14:28:05 ~ 2023-12-25 14:28:23 (19 seconds)


plot