HOME   LIST
‹–   –›

Flux Rope in 2023

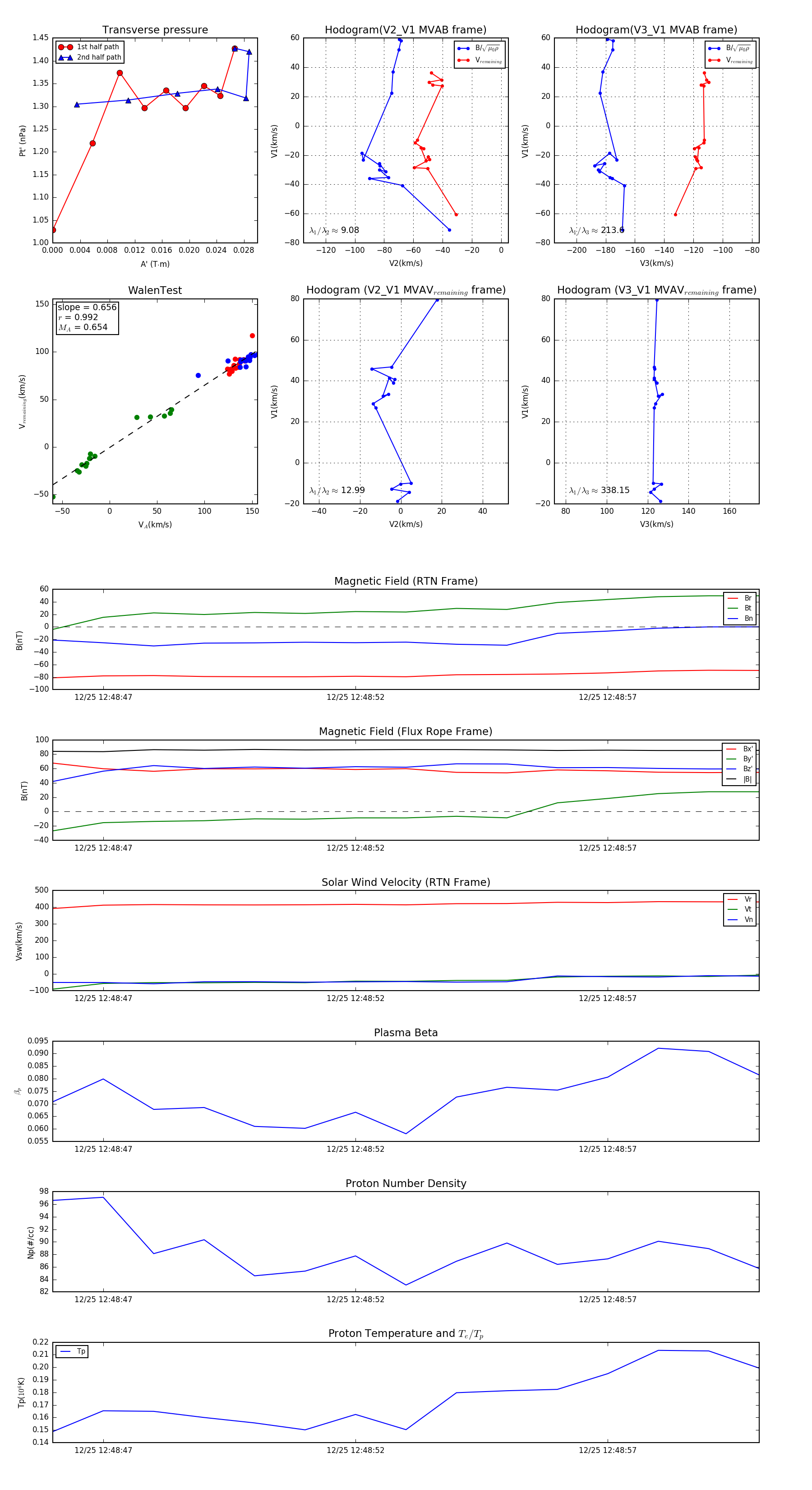
Flux Rope Event 2023-12-25 12:48:46 ~ 2023-12-25 12:49:00 (15 seconds)


plot