HOME   LIST
‹–   –›

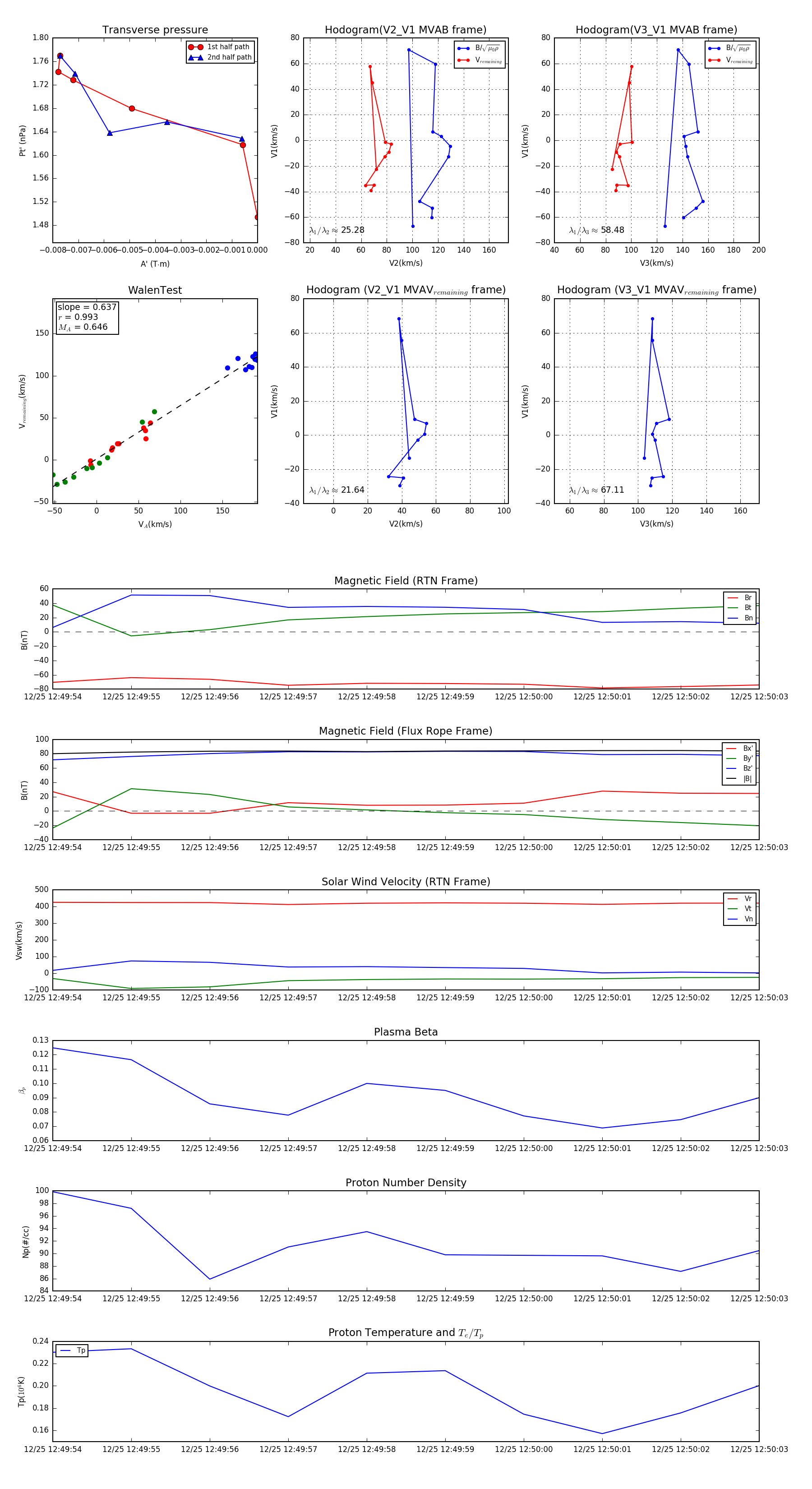
Flux Rope in 2023

Flux Rope Event 2023-12-25 12:49:54 ~ 2023-12-25 12:50:03 (10 seconds)


plot