HOME   LIST
‹–   –›

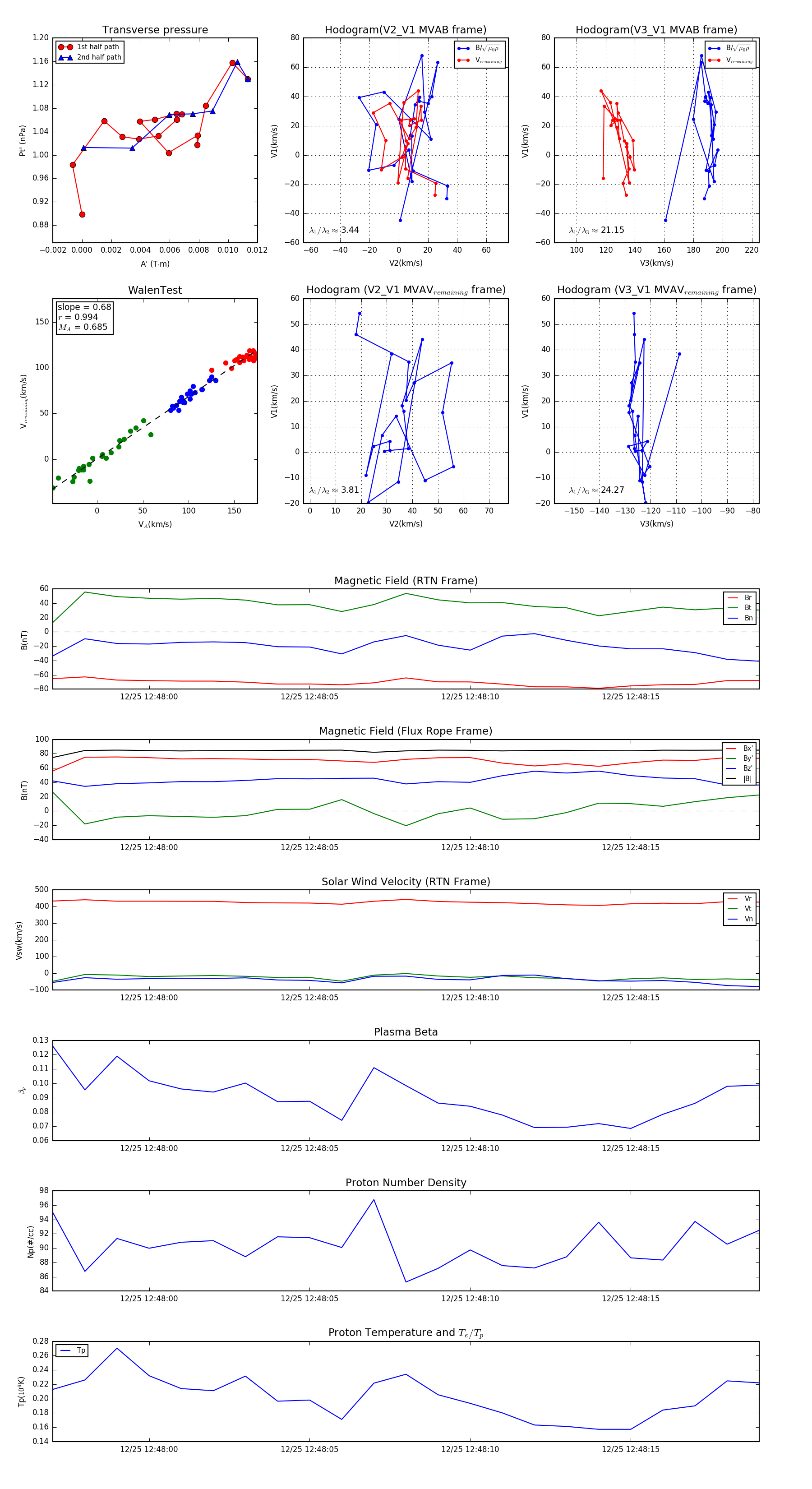
Flux Rope in 2023

Flux Rope Event 2023-12-25 12:47:57 ~ 2023-12-25 12:48:19 (23 seconds)


plot