HOME   LIST
‹–   –›

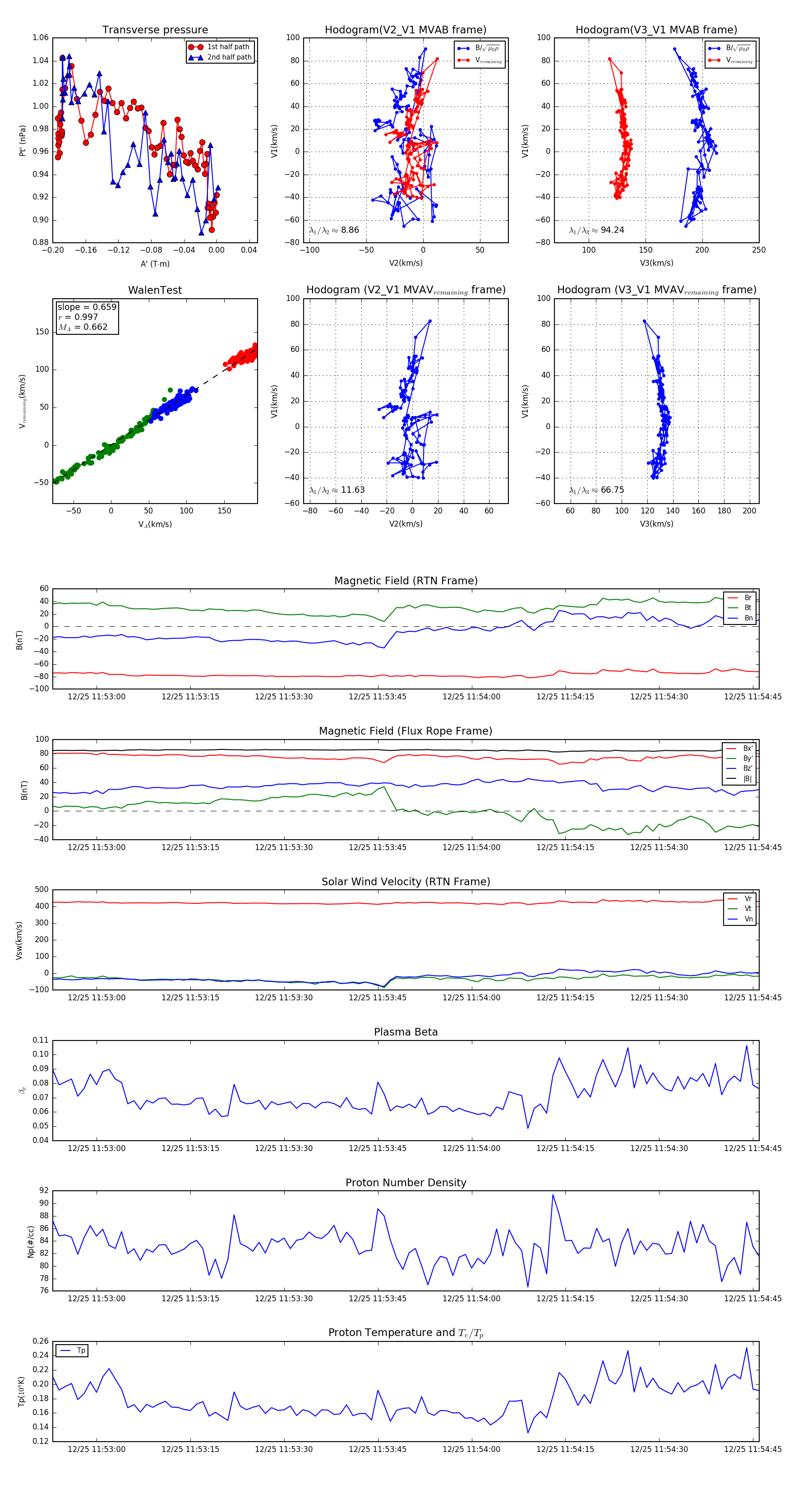
Flux Rope in 2023

Flux Rope Event 2023-12-25 11:52:53 ~ 2023-12-25 11:54:46 (114 seconds)


plot