HOME   LIST
‹–   –›

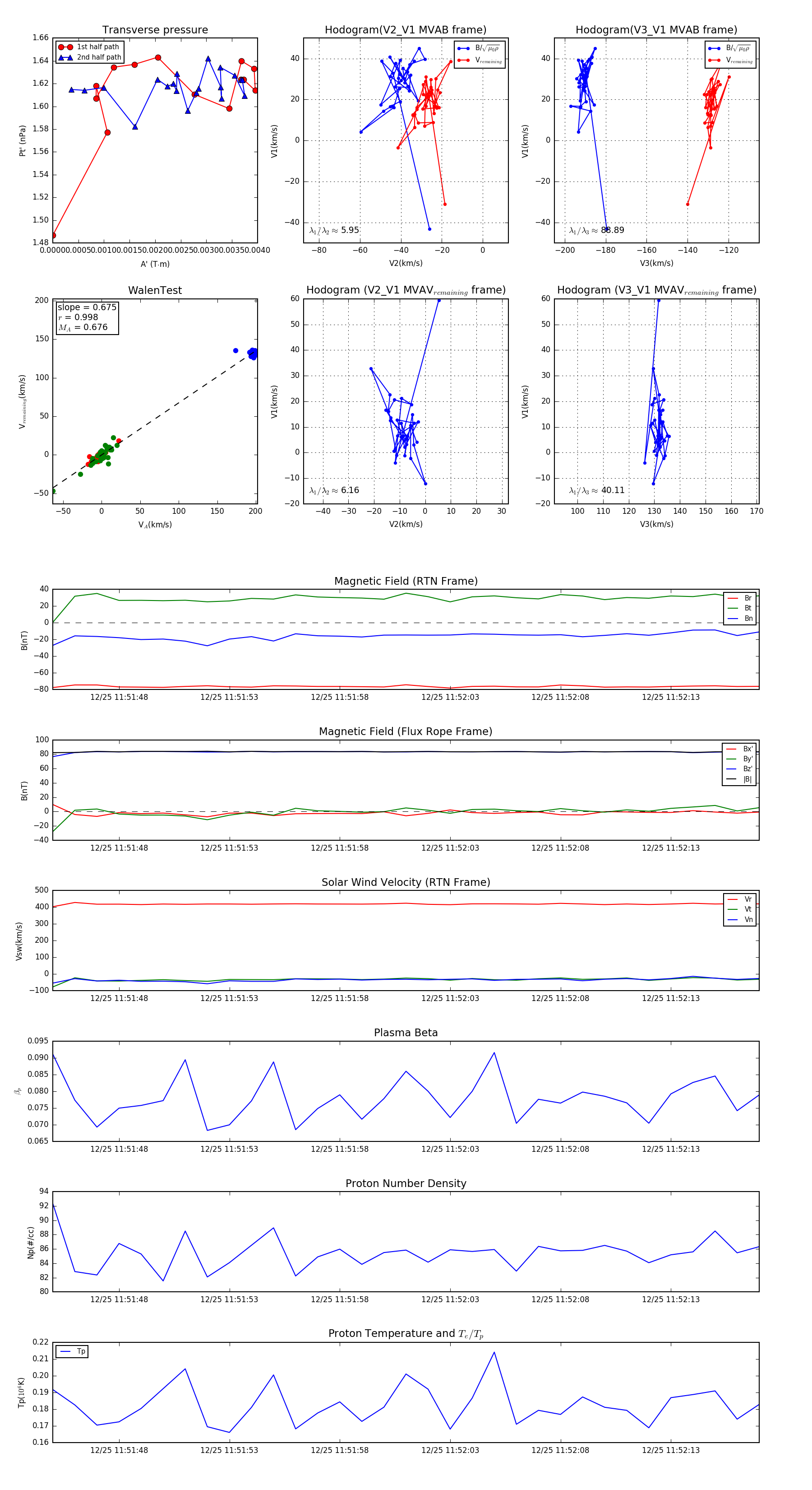
Flux Rope in 2023

Flux Rope Event 2023-12-25 11:51:45 ~ 2023-12-25 11:52:17 (33 seconds)


plot