HOME   LIST
‹–   –›

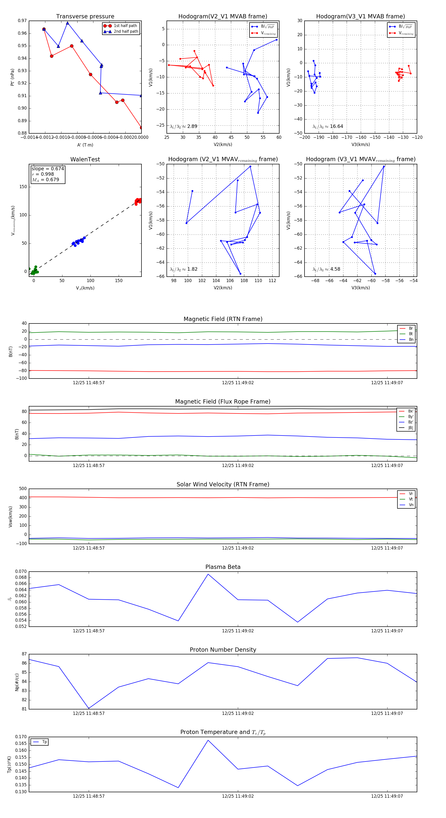
Flux Rope in 2023

Flux Rope Event 2023-12-25 11:48:55 ~ 2023-12-25 11:49:08 (14 seconds)


plot