HOME   LIST
‹–   –›

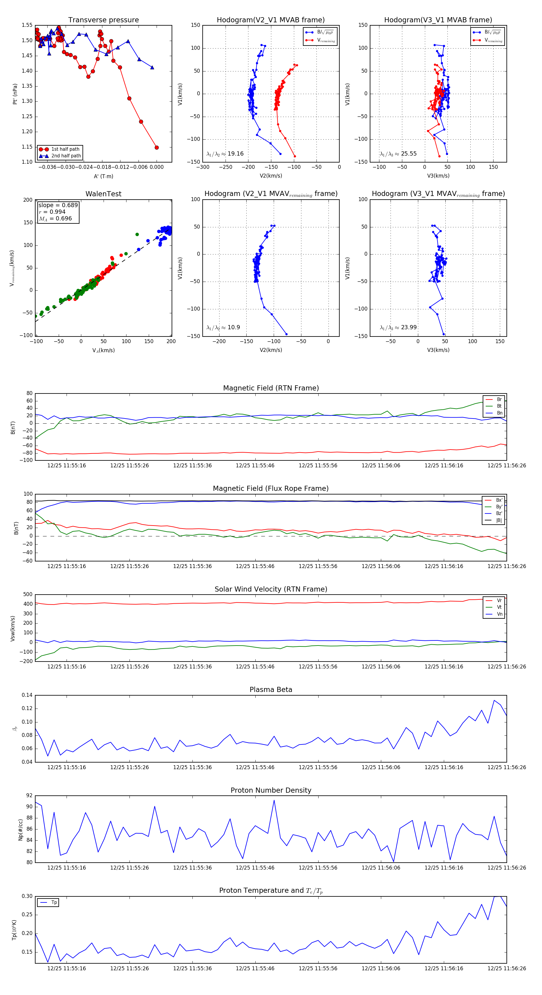
Flux Rope in 2023

Flux Rope Event 2023-12-25 11:55:11 ~ 2023-12-25 11:56:26 (76 seconds)


plot