HOME   LIST
‹–   –›

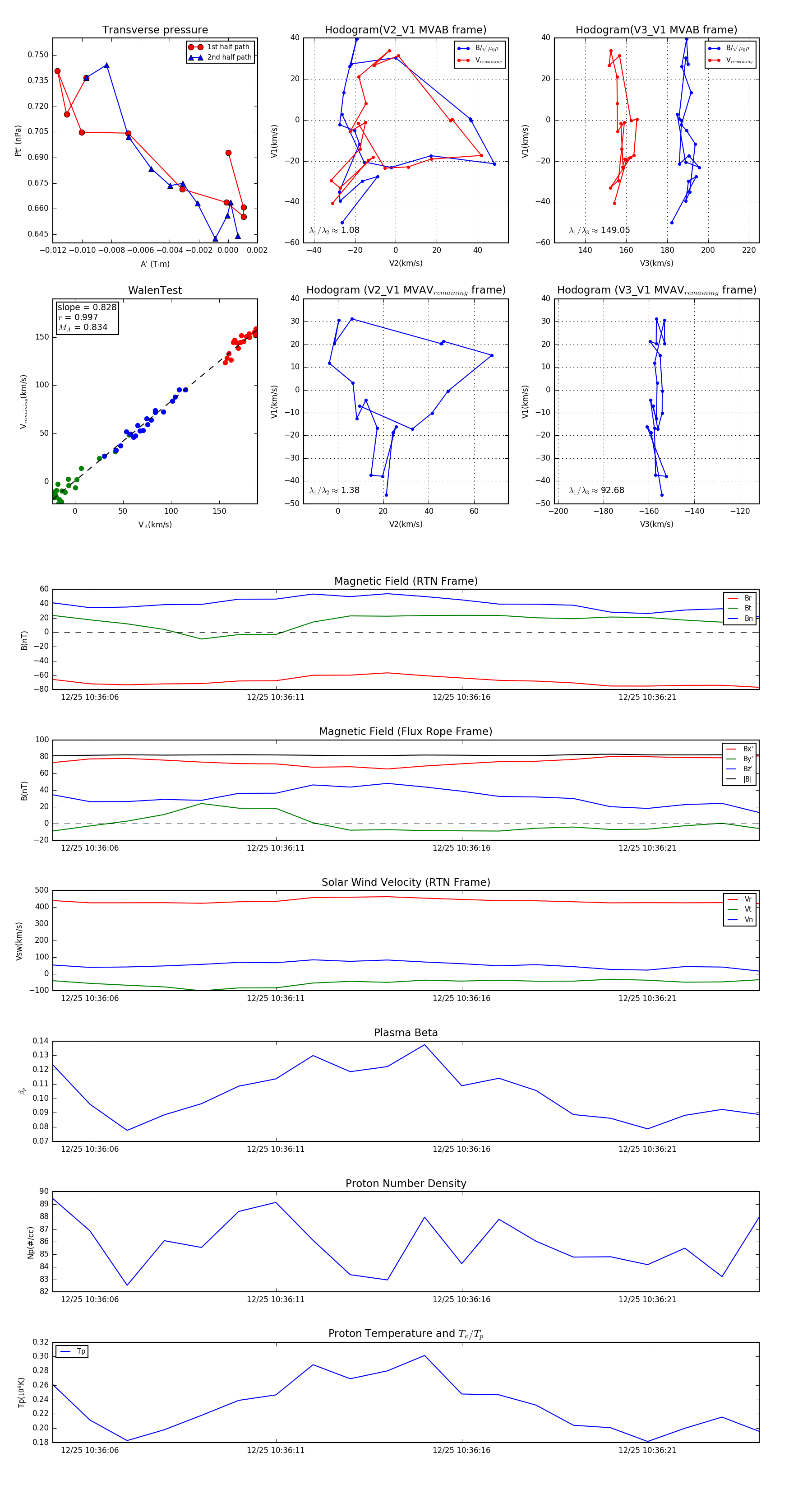
Flux Rope in 2023

Flux Rope Event 2023-12-25 10:36:05 ~ 2023-12-25 10:36:24 (20 seconds)


plot