HOME   LIST
‹–   –›

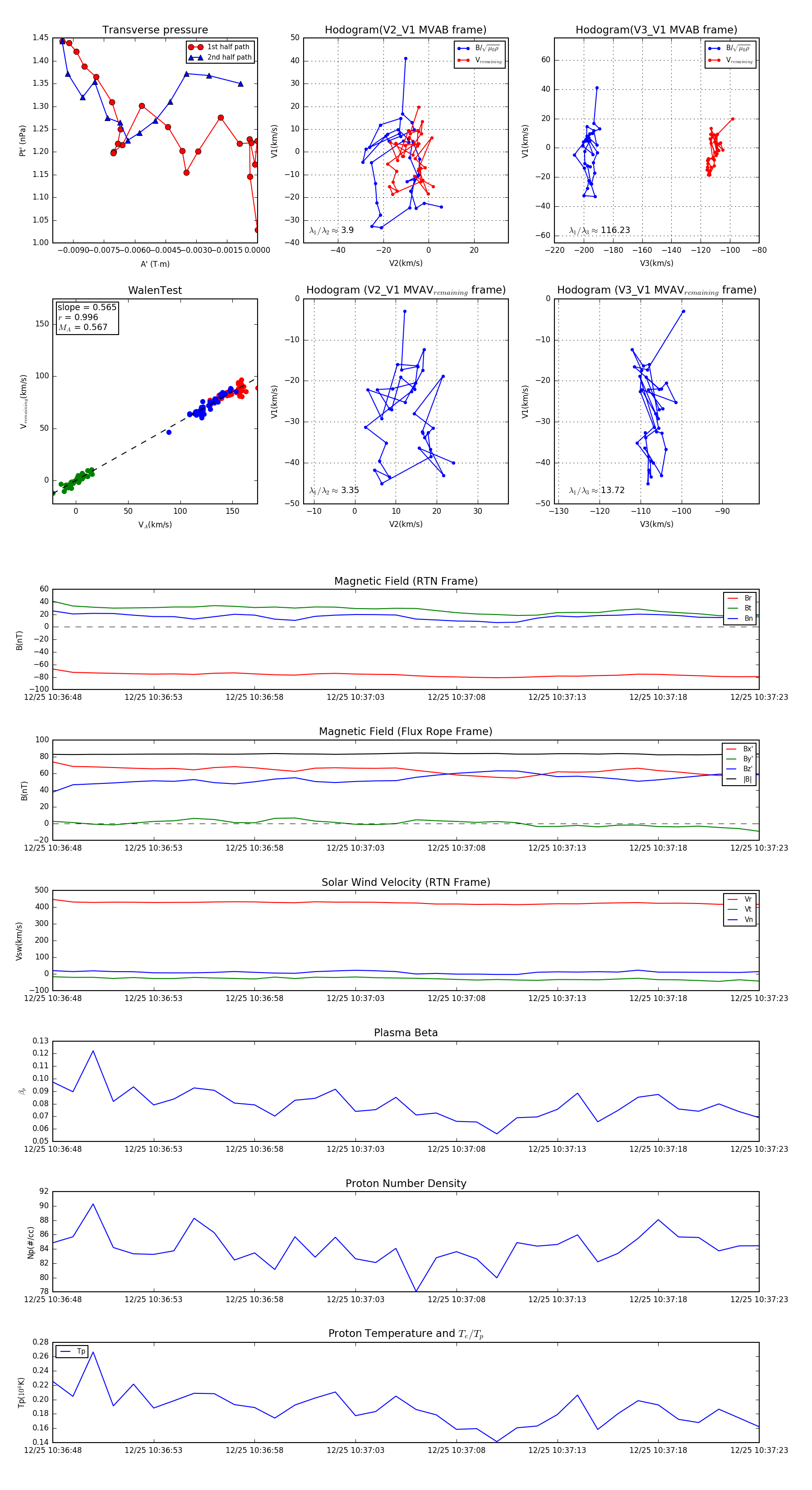
Flux Rope in 2023

Flux Rope Event 2023-12-25 10:36:48 ~ 2023-12-25 10:37:23 (36 seconds)


plot