HOME   LIST
‹–   –›

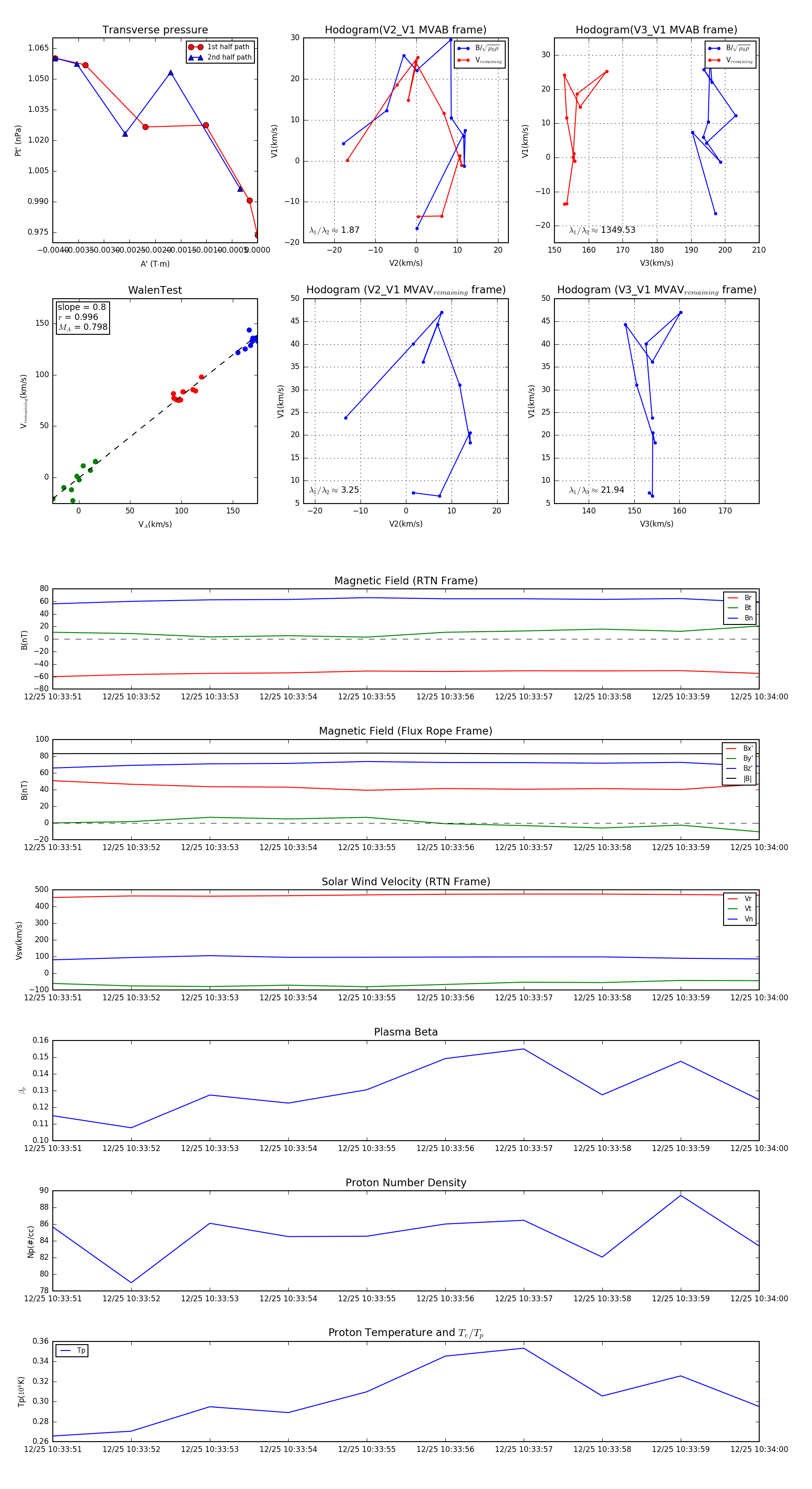
Flux Rope in 2023

Flux Rope Event 2023-12-25 10:33:51 ~ 2023-12-25 10:34:00 (10 seconds)


plot