HOME   LIST
‹–   –›

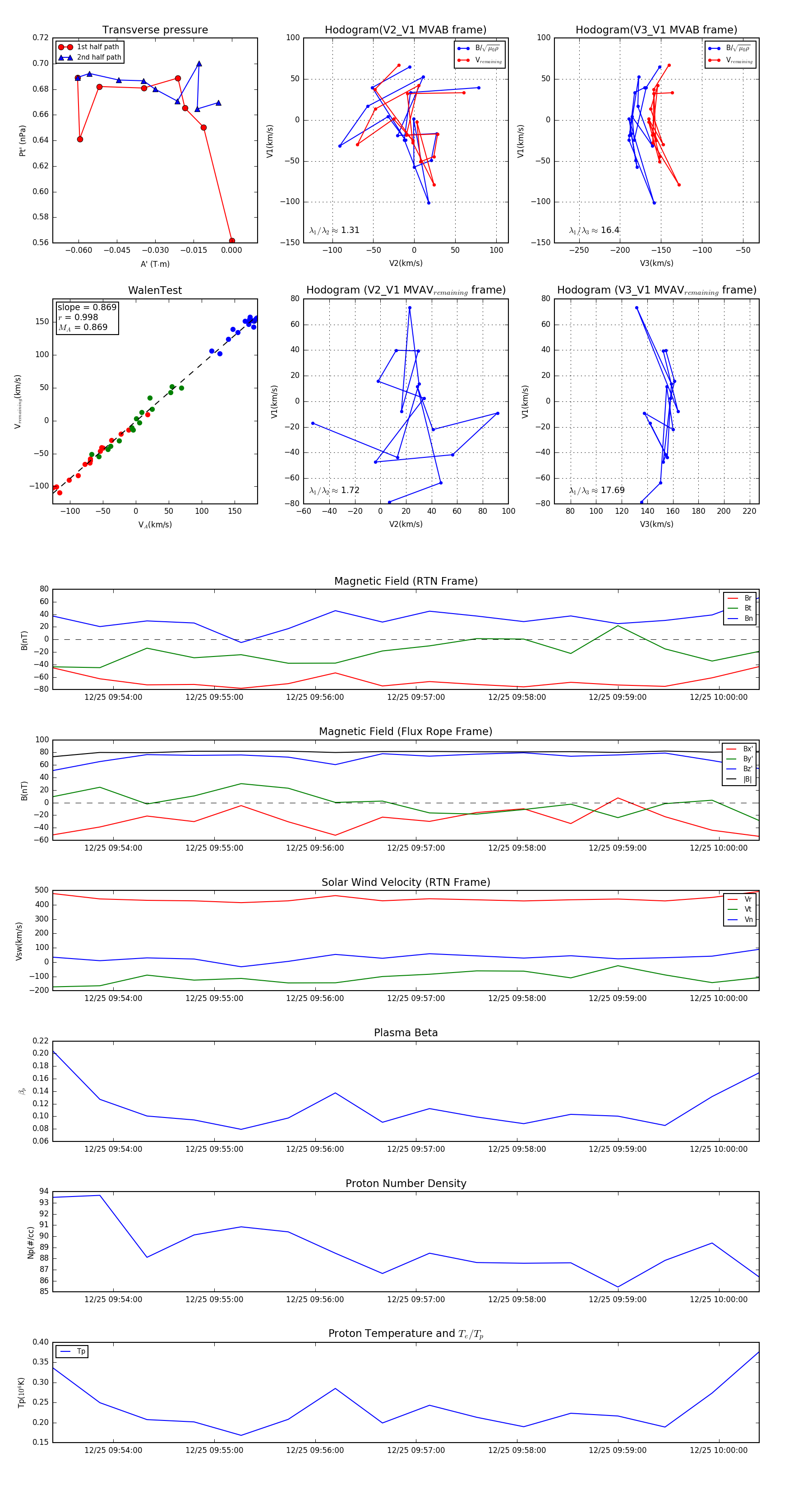
Flux Rope in 2023

Flux Rope Event 2023-12-25 09:53:24 ~ 2023-12-25 10:00:24 (421 seconds)


plot