HOME   LIST
‹–   –›

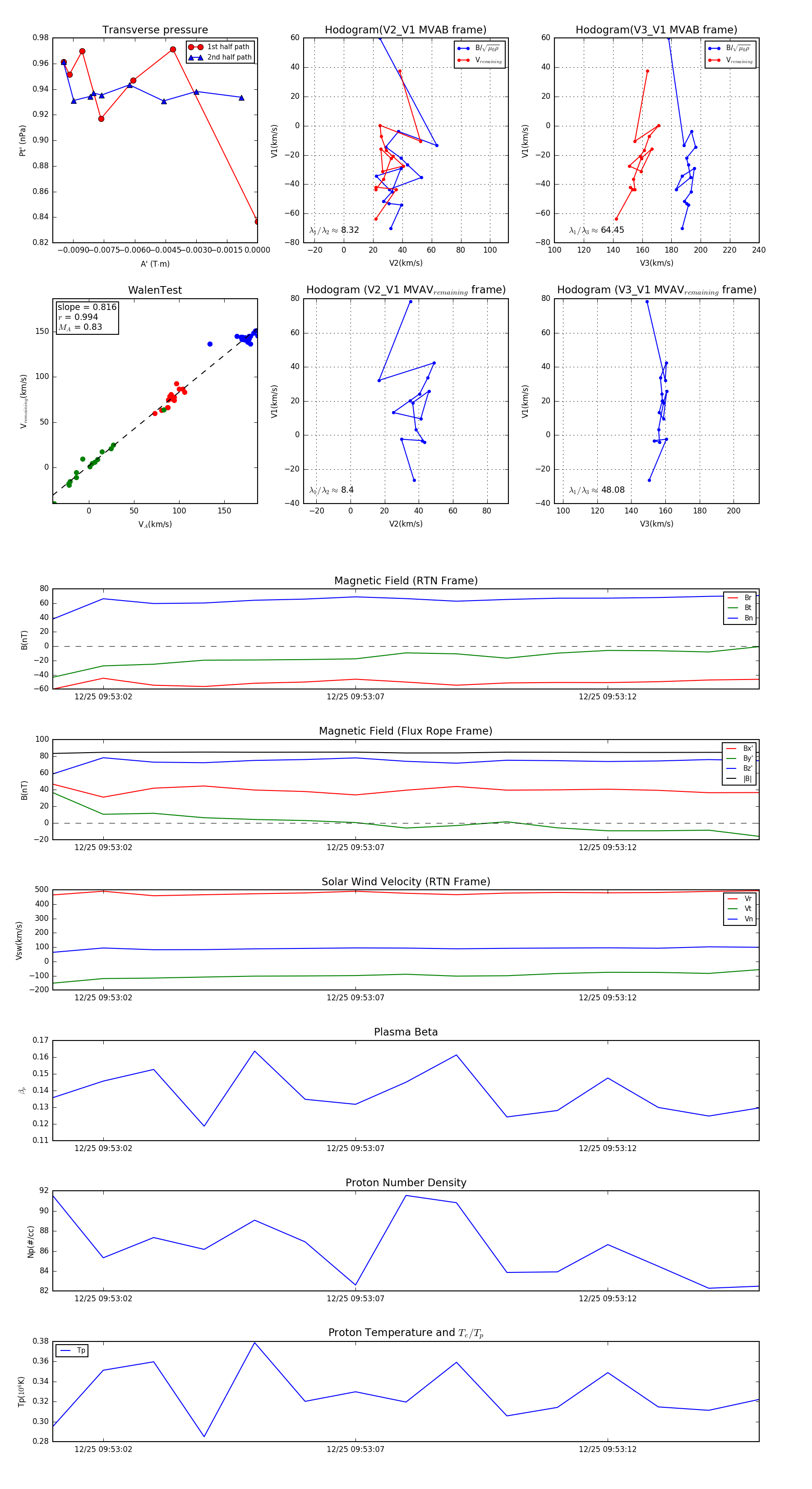
Flux Rope in 2023

Flux Rope Event 2023-12-25 09:53:01 ~ 2023-12-25 09:53:15 (15 seconds)


plot