HOME   LIST
‹–   –›

Flux Rope in 2023

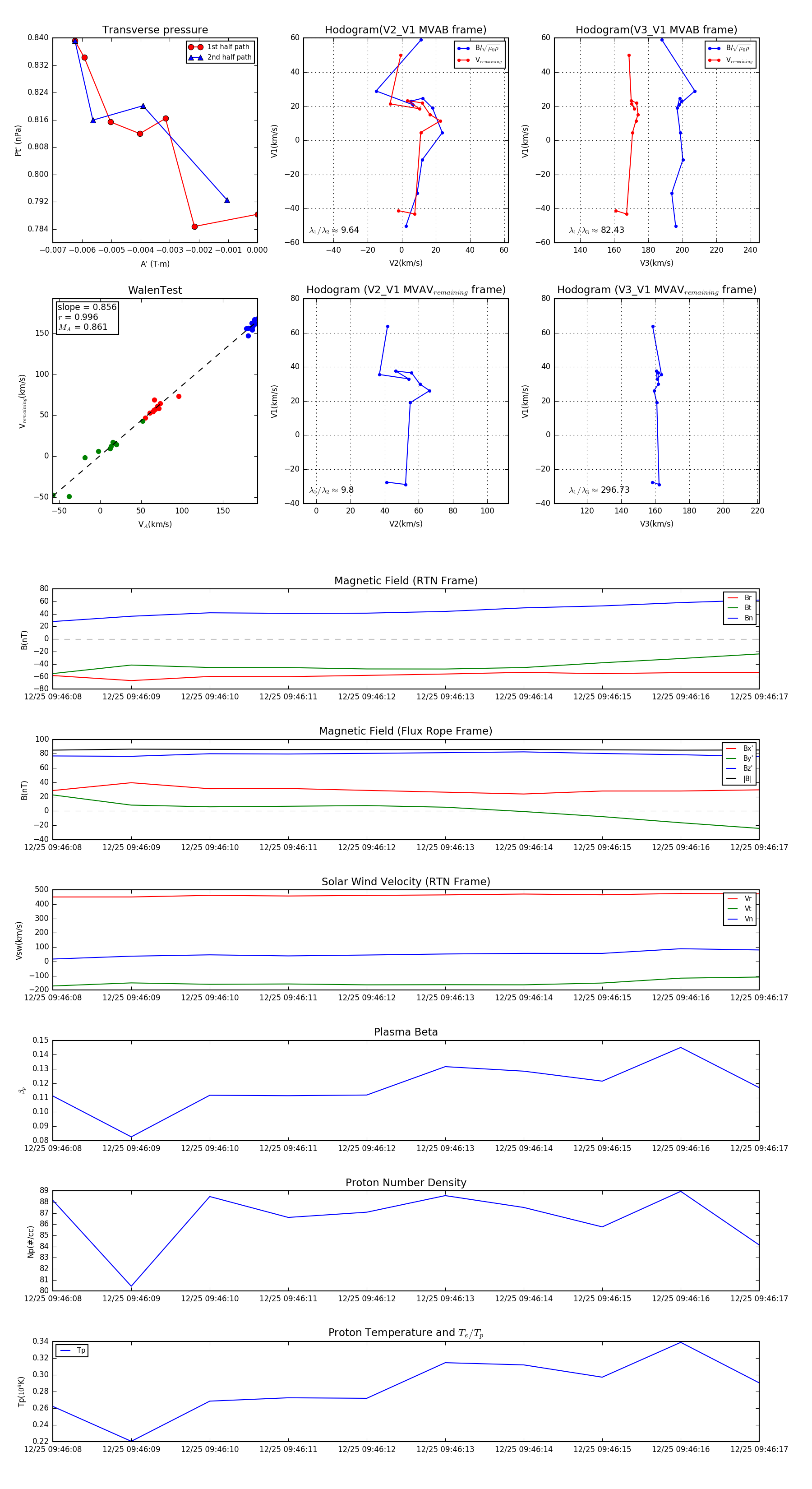
Flux Rope Event 2023-12-25 09:46:08 ~ 2023-12-25 09:46:17 (10 seconds)


plot