HOME   LIST
‹–   –›

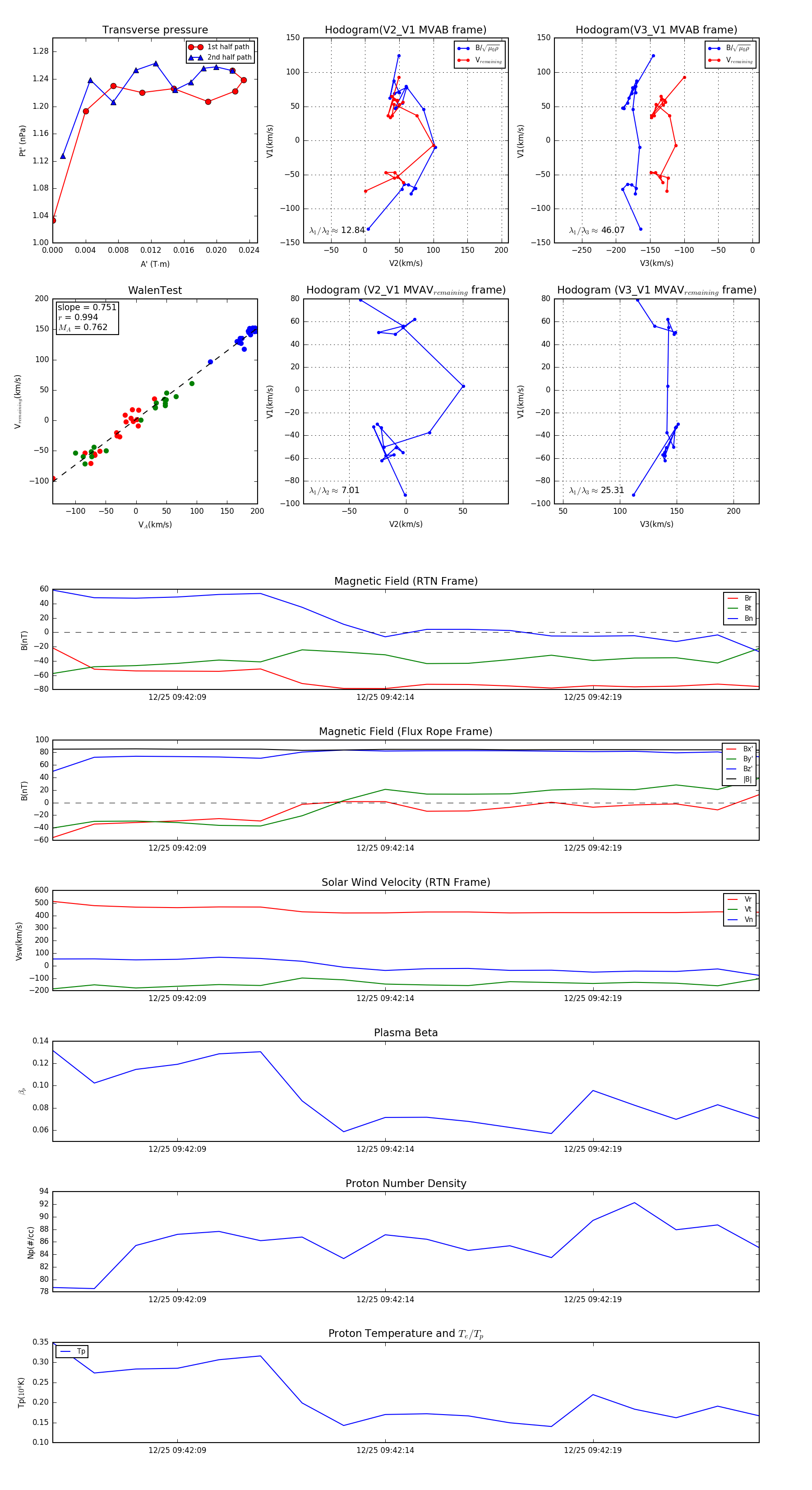
Flux Rope in 2023

Flux Rope Event 2023-12-25 09:42:06 ~ 2023-12-25 09:42:23 (18 seconds)


plot