HOME   LIST
‹–   –›

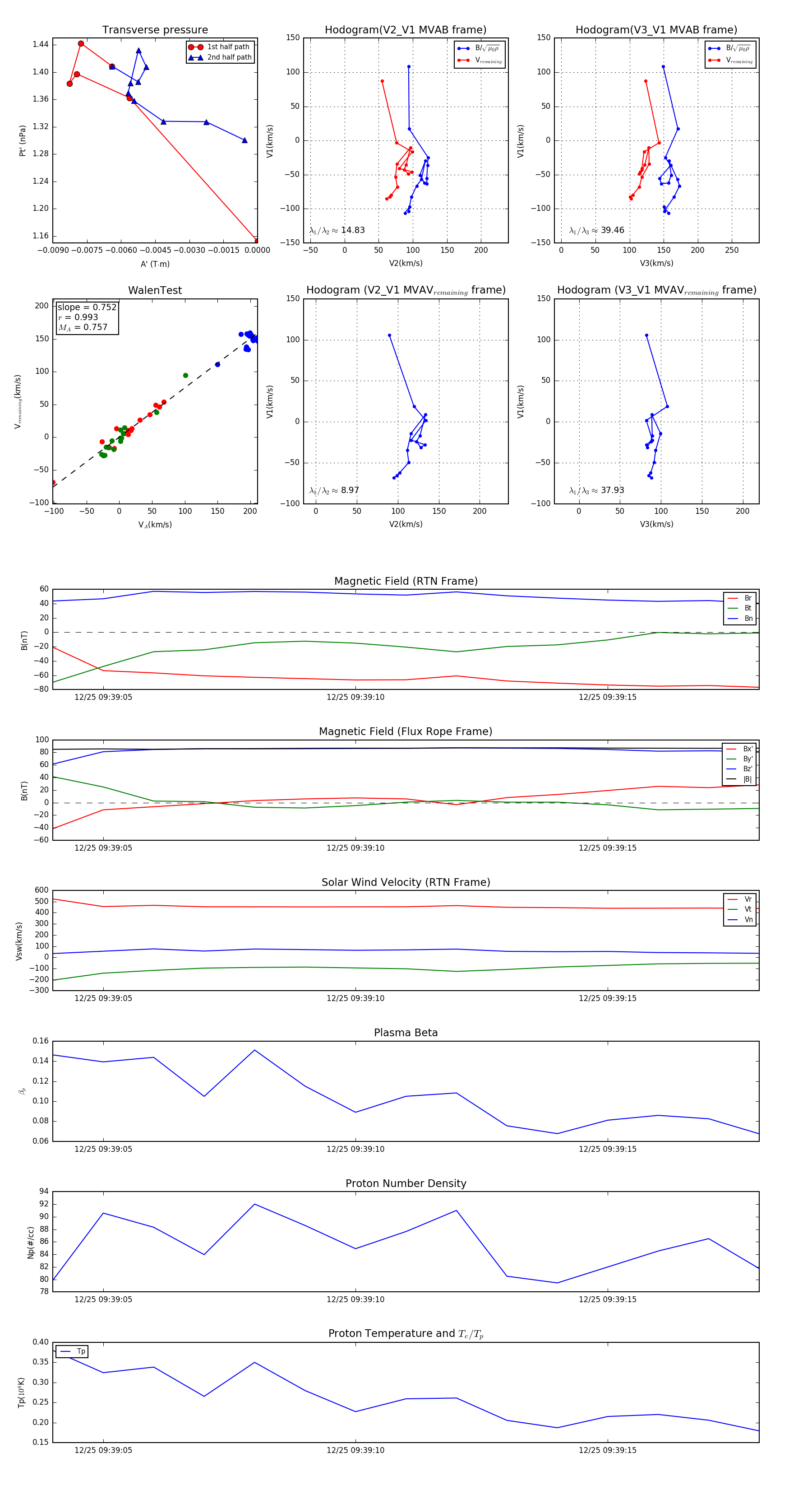
Flux Rope in 2023

Flux Rope Event 2023-12-25 09:39:04 ~ 2023-12-25 09:39:18 (15 seconds)


plot