HOME   LIST
‹–   –›

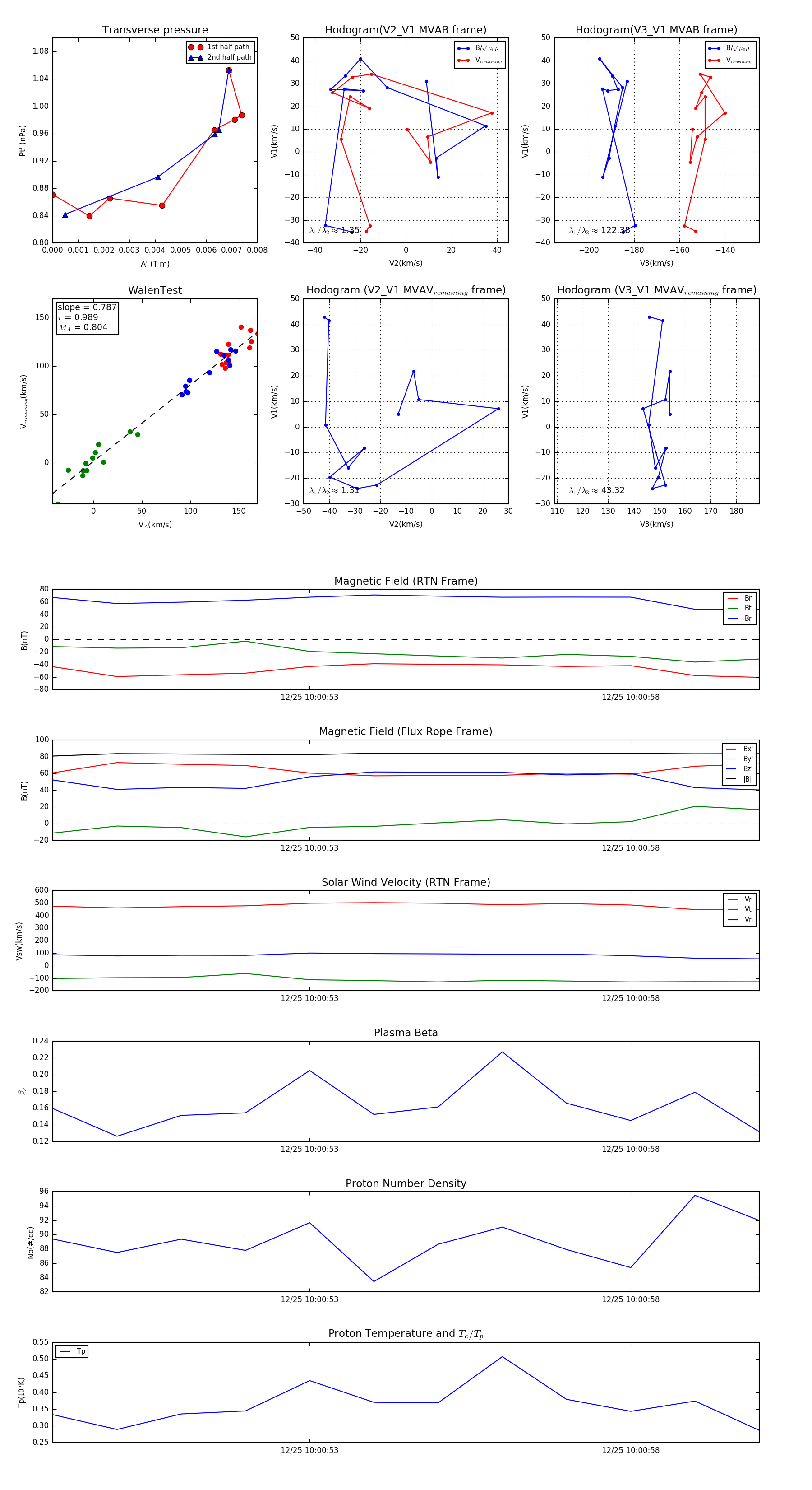
Flux Rope in 2023

Flux Rope Event 2023-12-25 10:00:49 ~ 2023-12-25 10:01:00 (12 seconds)


plot