HOME   LIST
‹–   –›

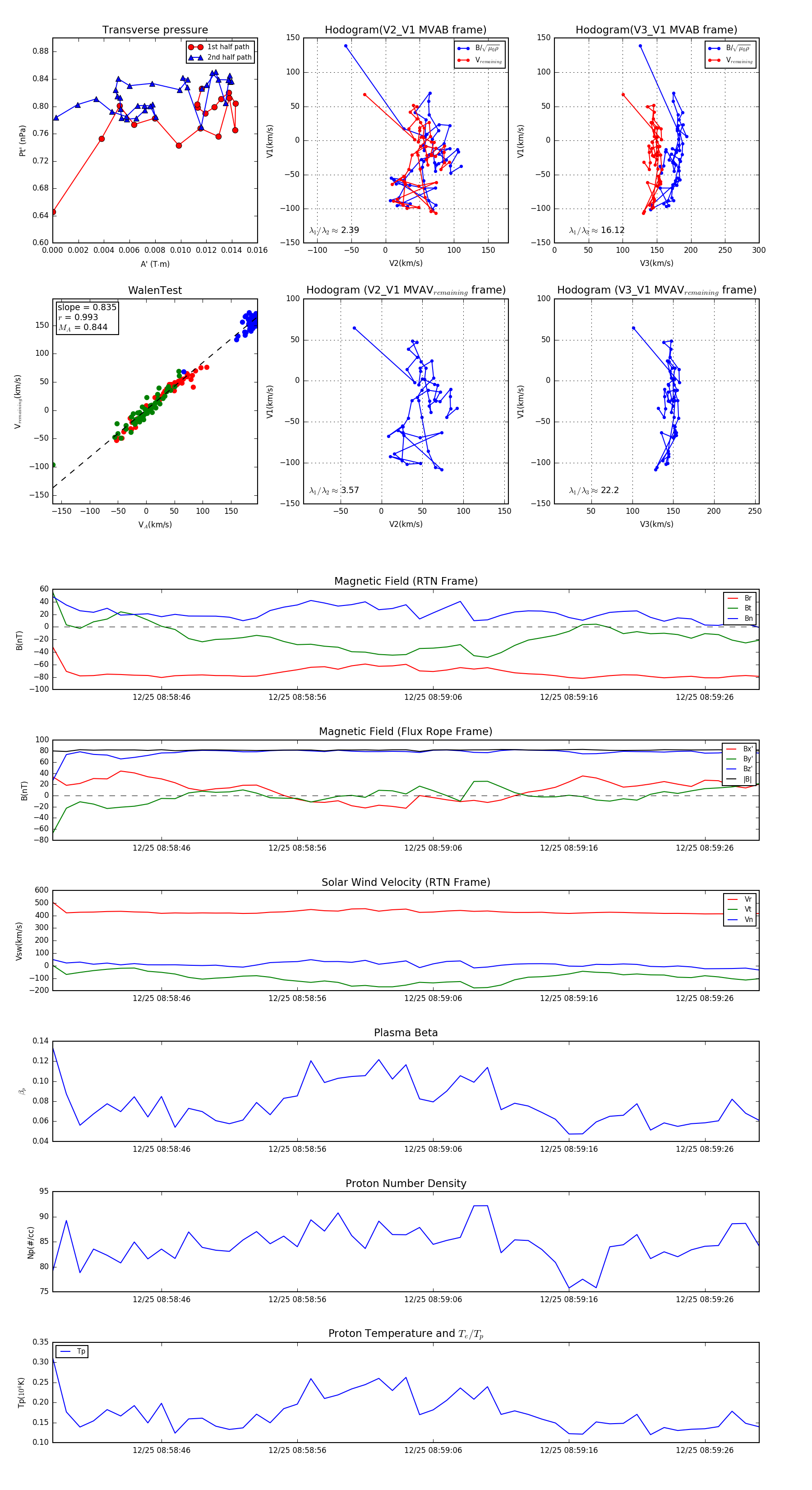
Flux Rope in 2023

Flux Rope Event 2023-12-25 08:58:38 ~ 2023-12-25 08:59:30 (53 seconds)


plot