HOME   LIST
‹–   –›

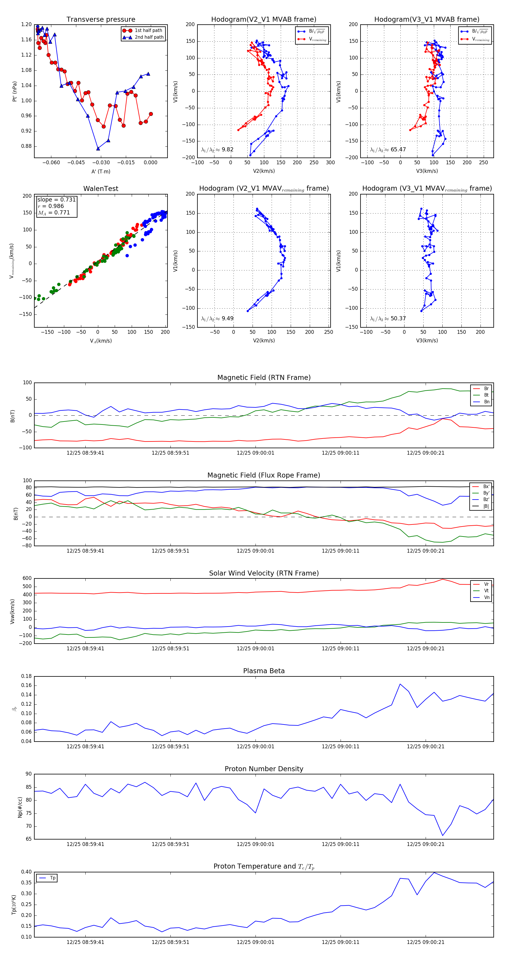
Flux Rope in 2023

Flux Rope Event 2023-12-25 08:59:35 ~ 2023-12-25 09:00:29 (55 seconds)


plot