HOME   LIST
‹–   –›

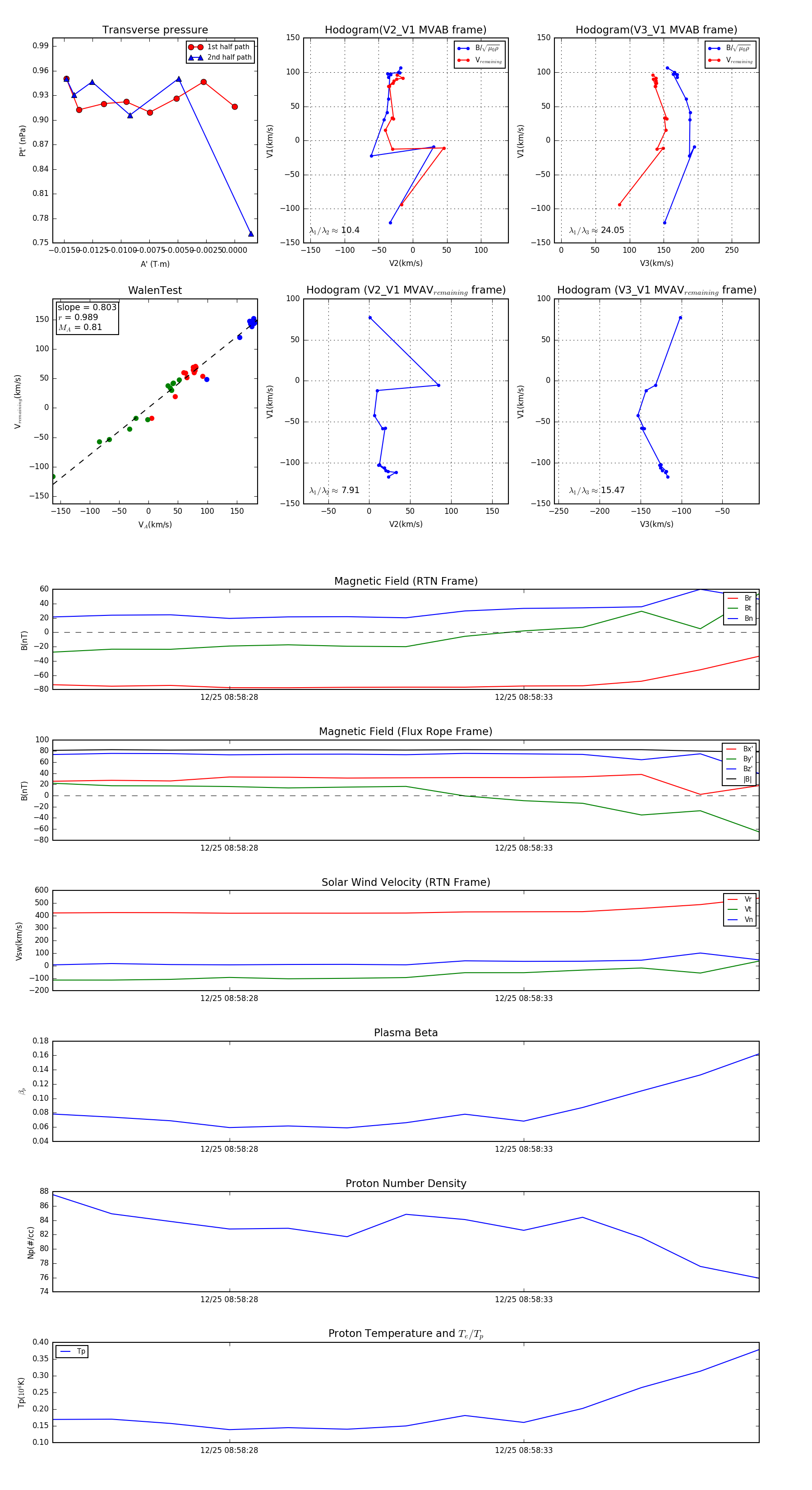
Flux Rope in 2023

Flux Rope Event 2023-12-25 08:58:25 ~ 2023-12-25 08:58:37 (13 seconds)


plot