HOME   LIST
‹–   –›

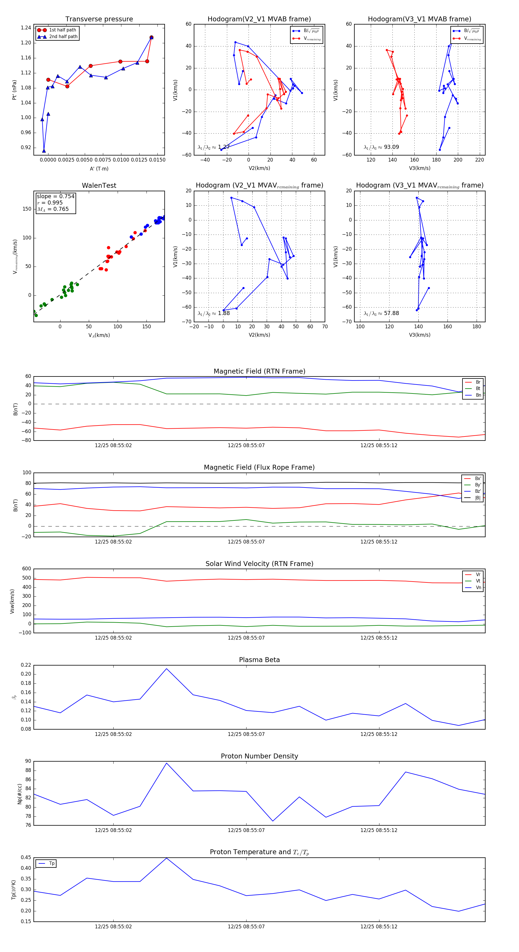
Flux Rope in 2023

Flux Rope Event 2023-12-25 08:54:59 ~ 2023-12-25 08:55:16 (18 seconds)


plot