HOME   LIST
‹–   –›

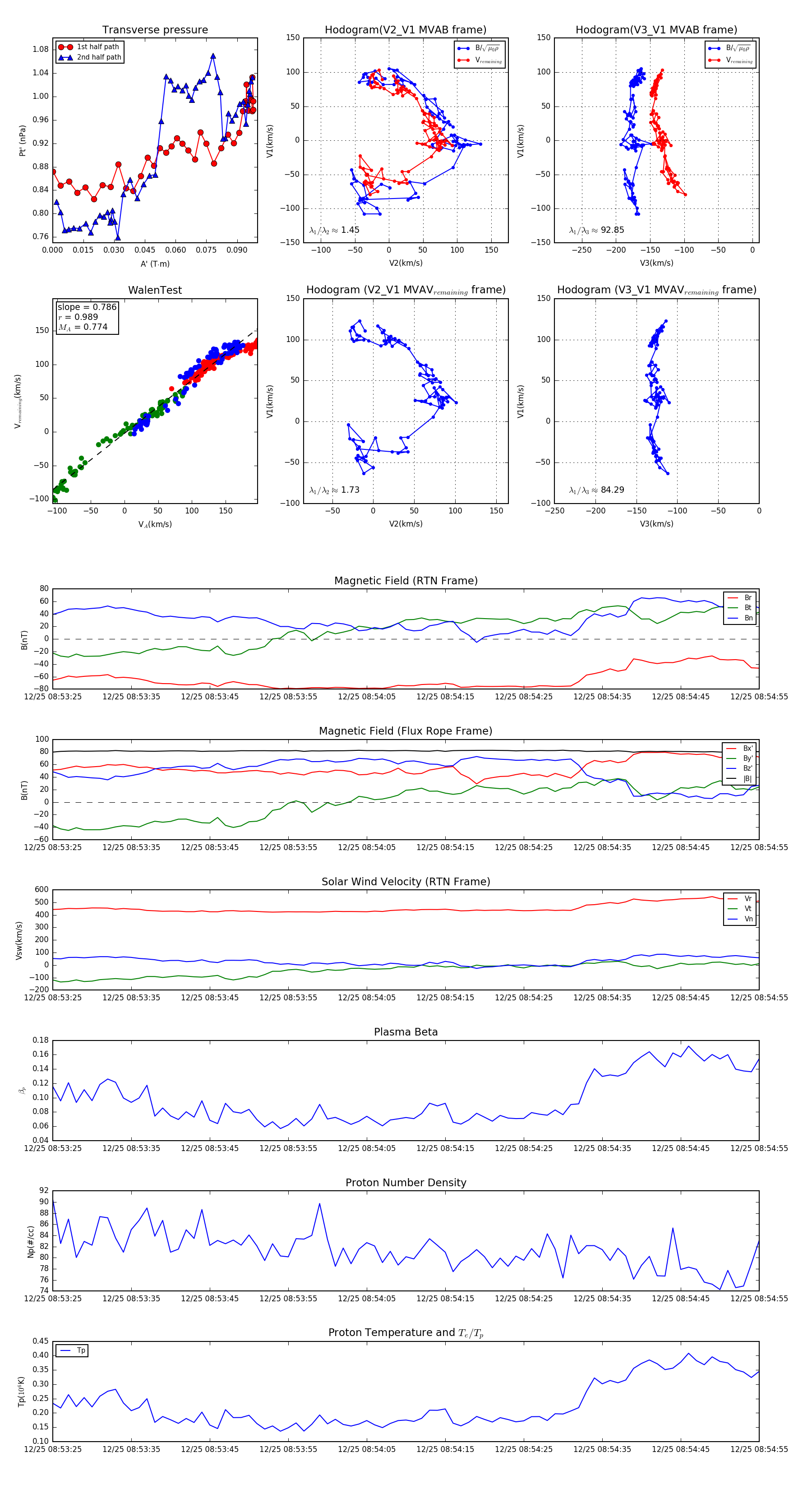
Flux Rope in 2023

Flux Rope Event 2023-12-25 08:53:25 ~ 2023-12-25 08:54:55 (91 seconds)


plot