HOME   LIST
‹–   –›

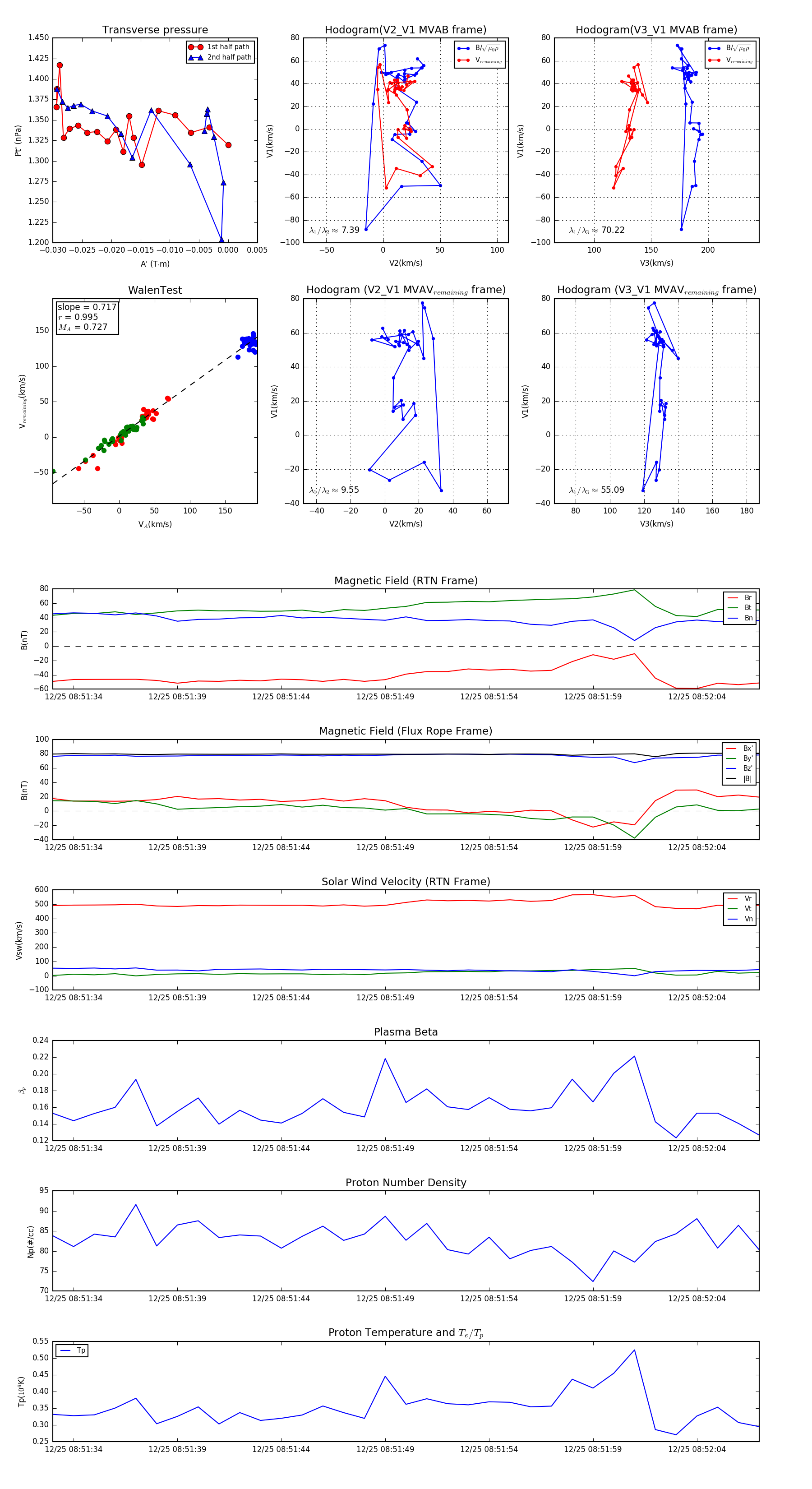
Flux Rope in 2023

Flux Rope Event 2023-12-25 08:51:33 ~ 2023-12-25 08:52:07 (35 seconds)


plot