HOME   LIST
‹–   –›

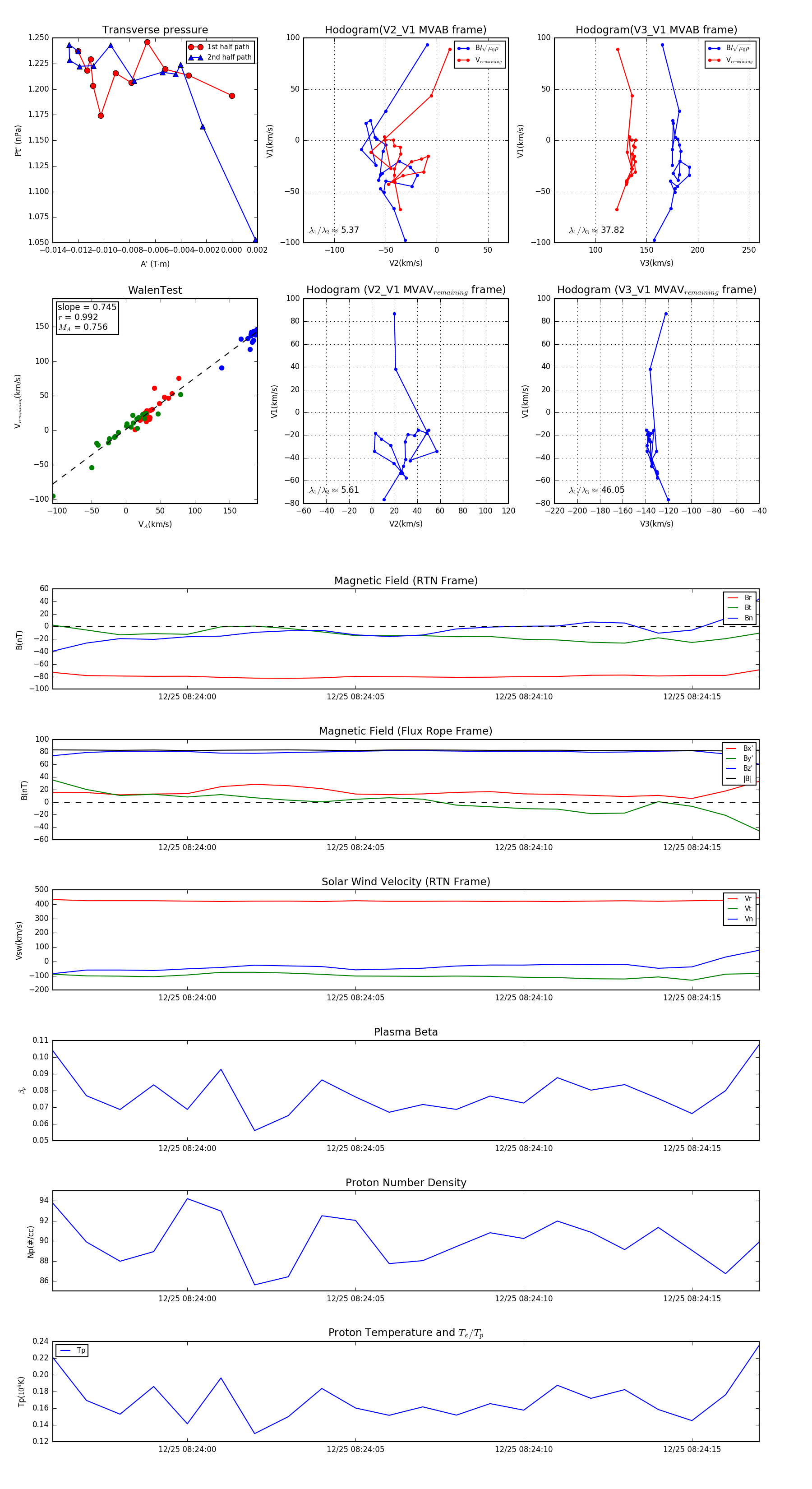
Flux Rope in 2023

Flux Rope Event 2023-12-25 08:23:56 ~ 2023-12-25 08:24:17 (22 seconds)


plot