HOME   LIST
‹–   –›

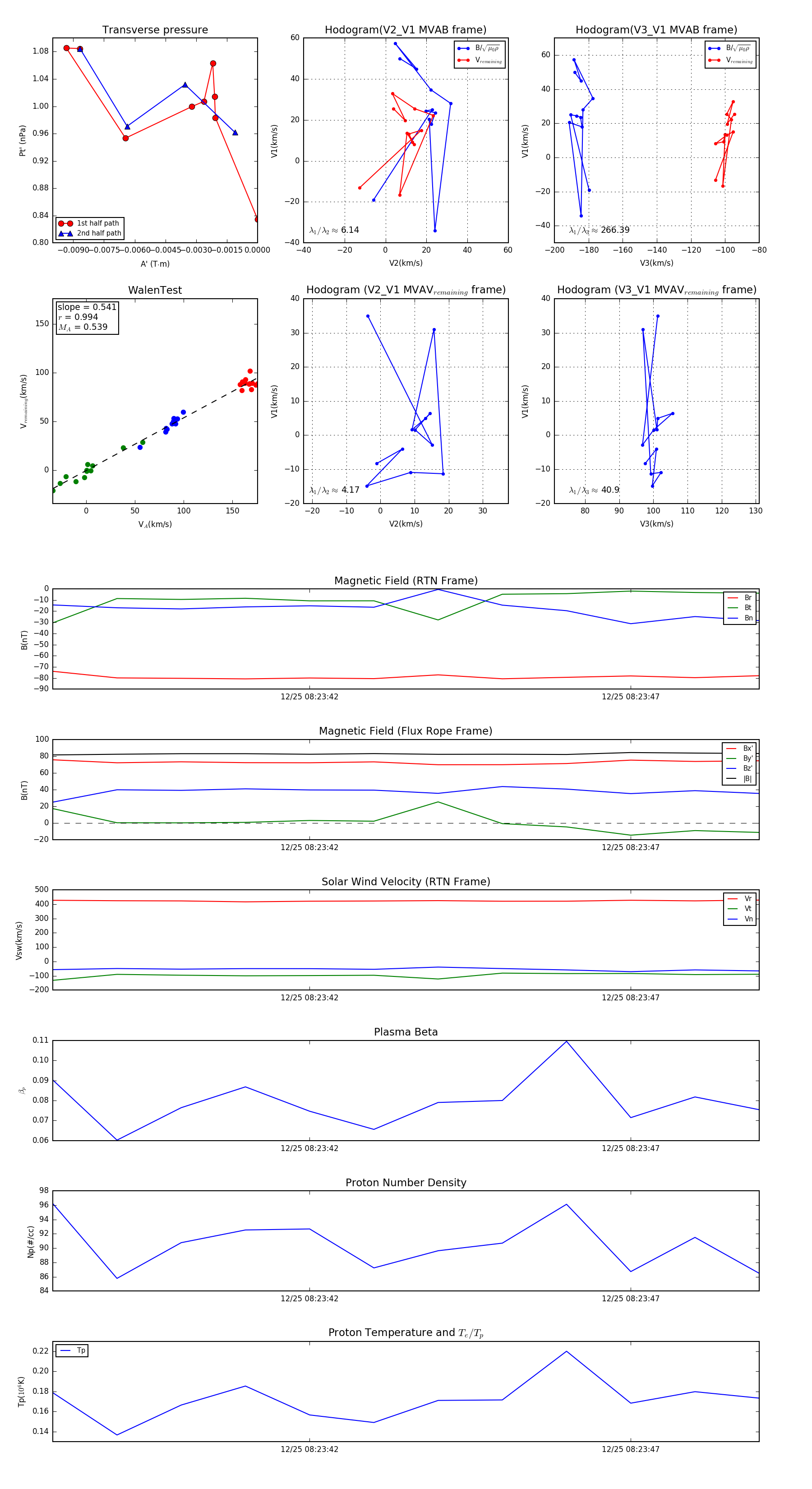
Flux Rope in 2023

Flux Rope Event 2023-12-25 08:23:38 ~ 2023-12-25 08:23:49 (12 seconds)


plot