HOME   LIST
‹–   –›

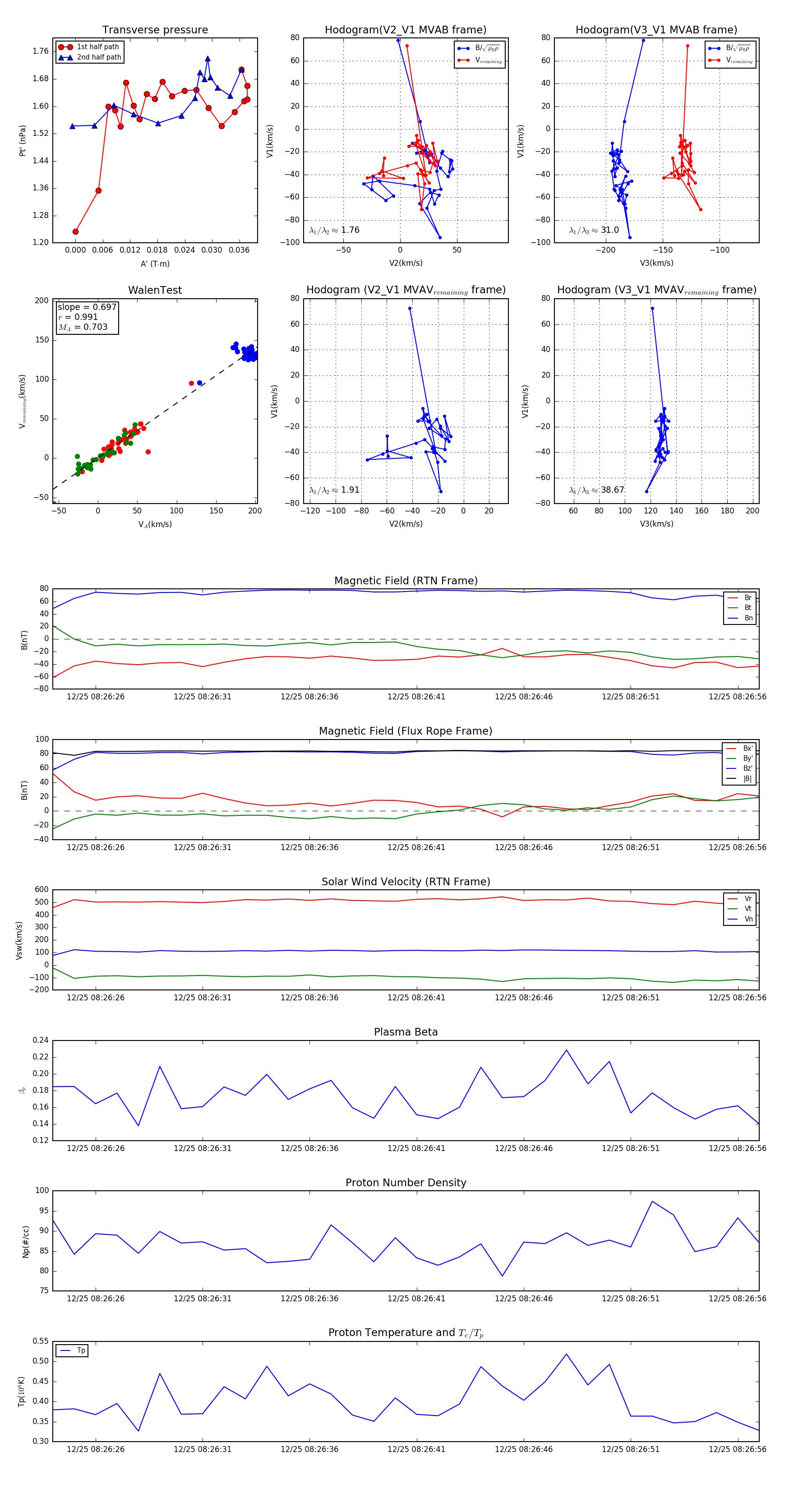
Flux Rope in 2023

Flux Rope Event 2023-12-25 08:26:24 ~ 2023-12-25 08:26:57 (34 seconds)


plot