HOME   LIST
‹–   –›

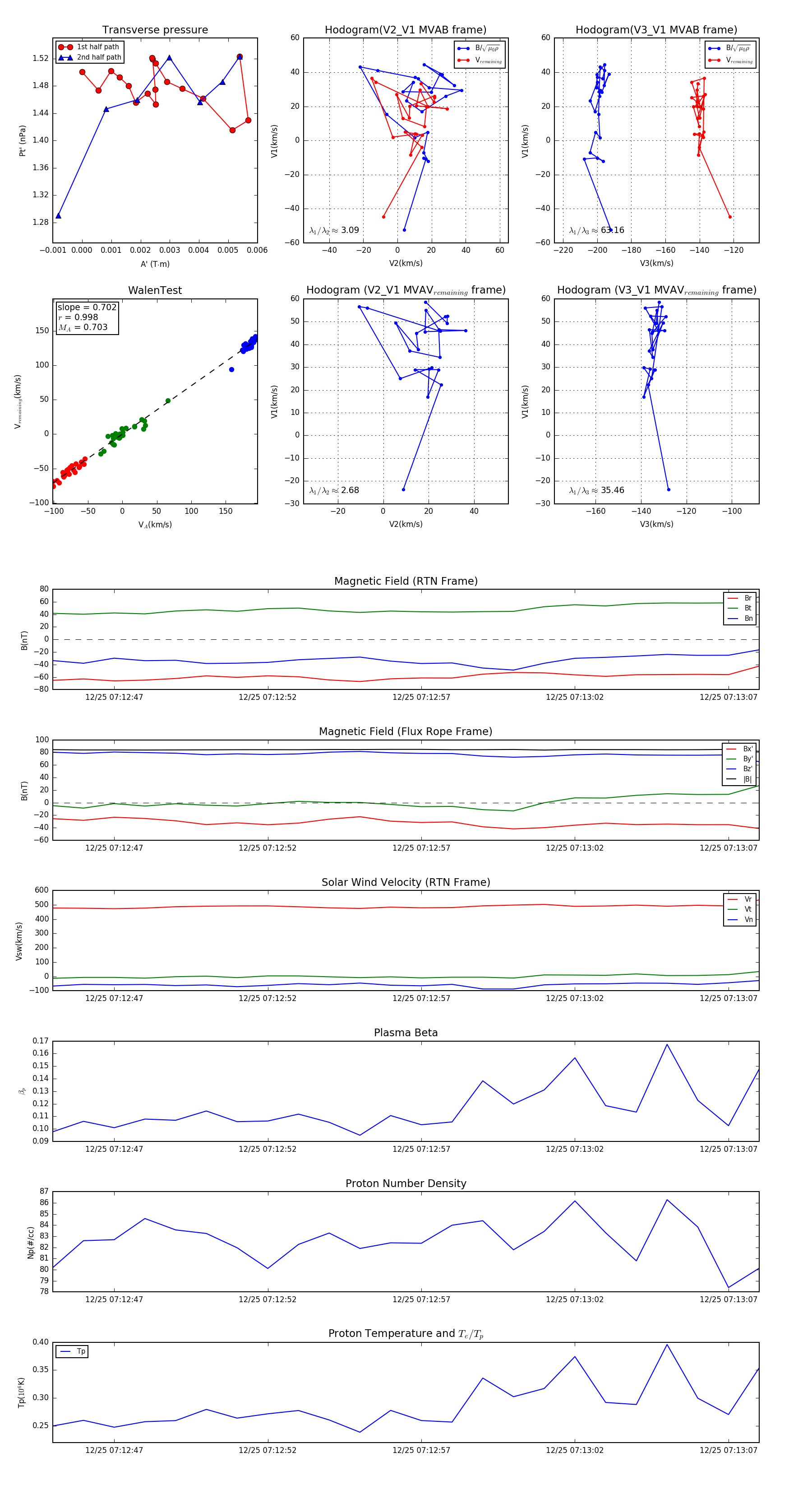
Flux Rope in 2023

Flux Rope Event 2023-12-25 07:12:45 ~ 2023-12-25 07:13:08 (24 seconds)


plot