HOME   LIST
‹–   –›

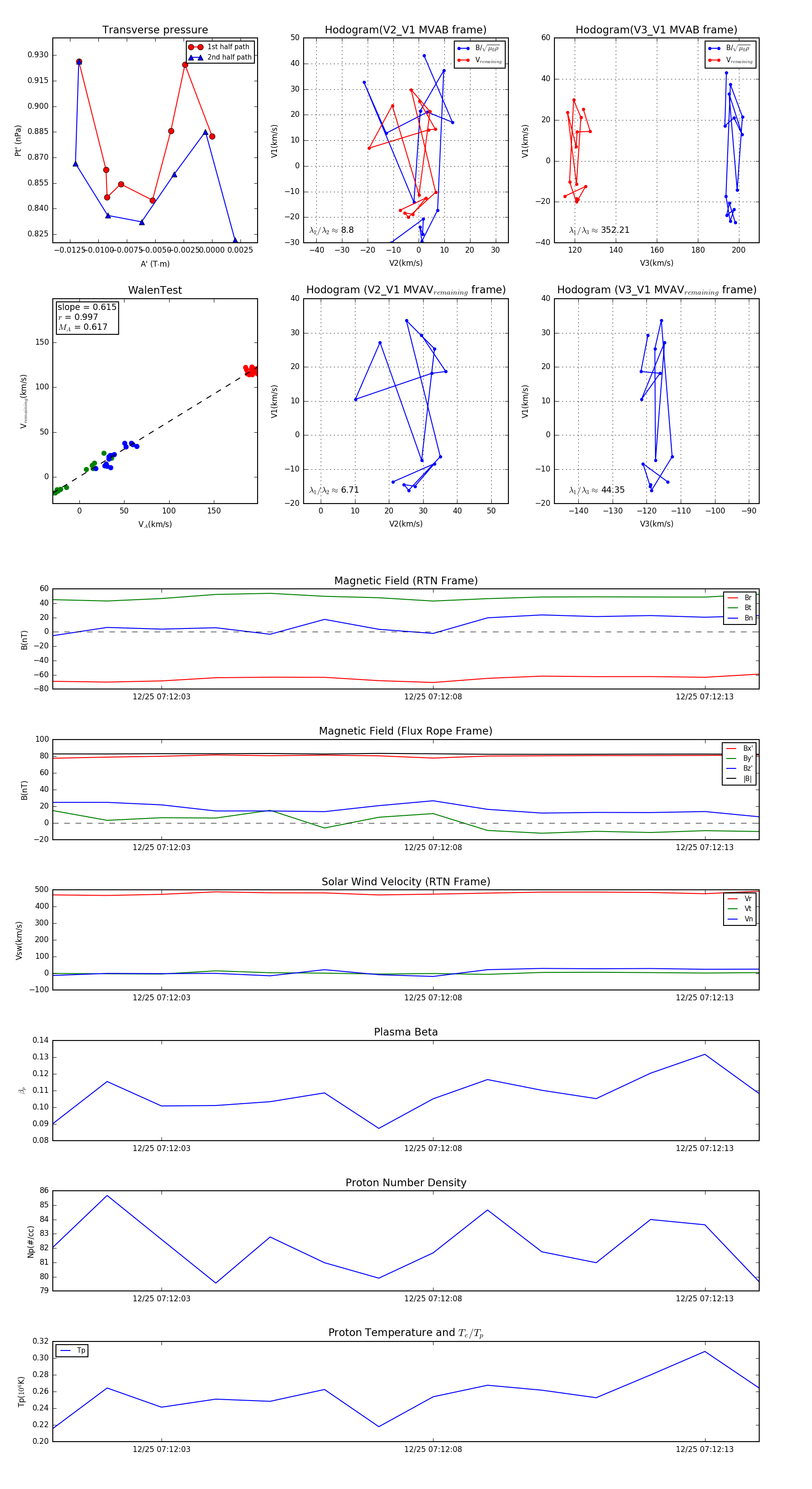
Flux Rope in 2023

Flux Rope Event 2023-12-25 07:12:01 ~ 2023-12-25 07:12:14 (14 seconds)


plot