HOME   LIST
‹–   –›

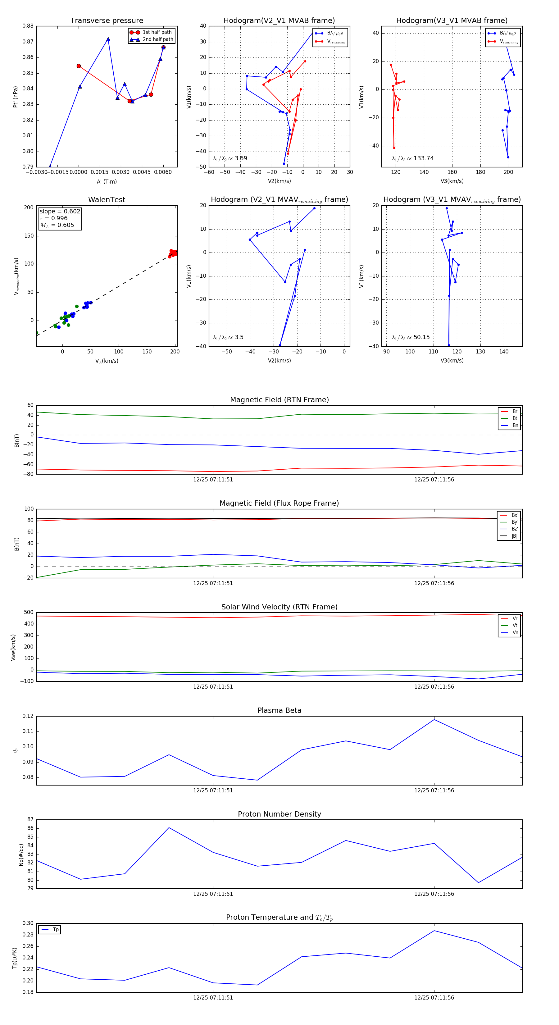
Flux Rope in 2023

Flux Rope Event 2023-12-25 07:11:47 ~ 2023-12-25 07:11:58 (12 seconds)


plot