HOME   LIST
‹–   –›

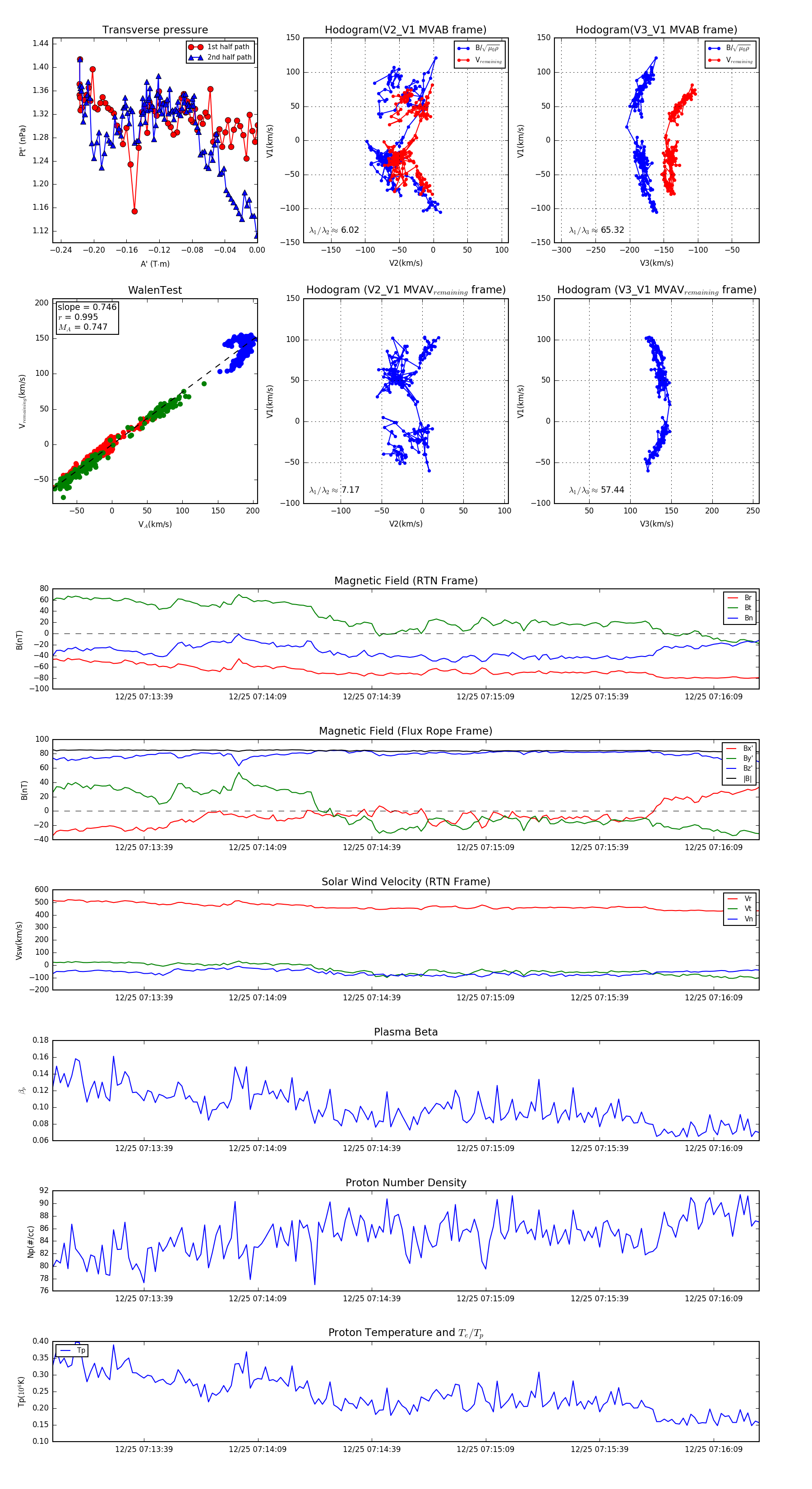
Flux Rope in 2023

Flux Rope Event 2023-12-25 07:13:15 ~ 2023-12-25 07:16:21 (187 seconds)


plot