HOME   LIST
‹–   –›

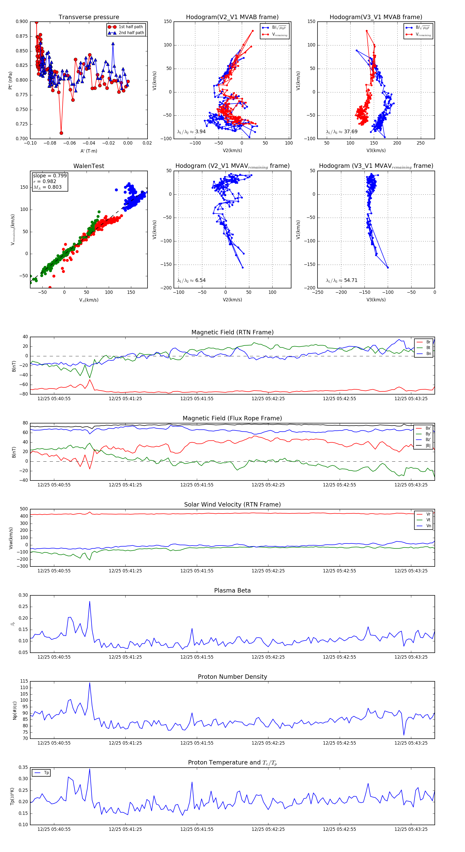
Flux Rope in 2023

Flux Rope Event 2023-12-25 05:40:45 ~ 2023-12-25 05:43:35 (171 seconds)


plot