HOME   LIST
‹–   –›

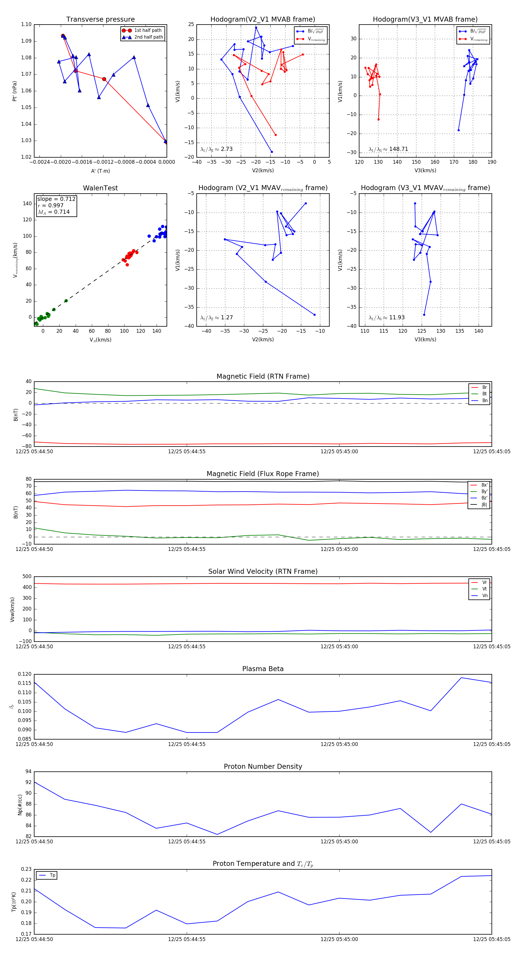
Flux Rope in 2023

Flux Rope Event 2023-12-25 05:44:50 ~ 2023-12-25 05:45:05 (16 seconds)


plot