HOME   LIST
‹–   –›

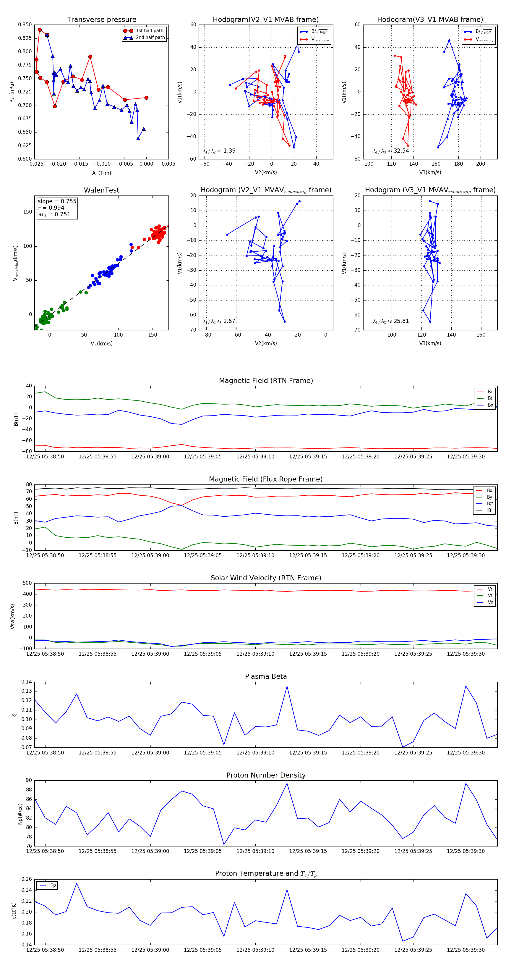
Flux Rope in 2023

Flux Rope Event 2023-12-25 05:38:49 ~ 2023-12-25 05:39:33 (45 seconds)


plot