HOME   LIST
‹–   –›

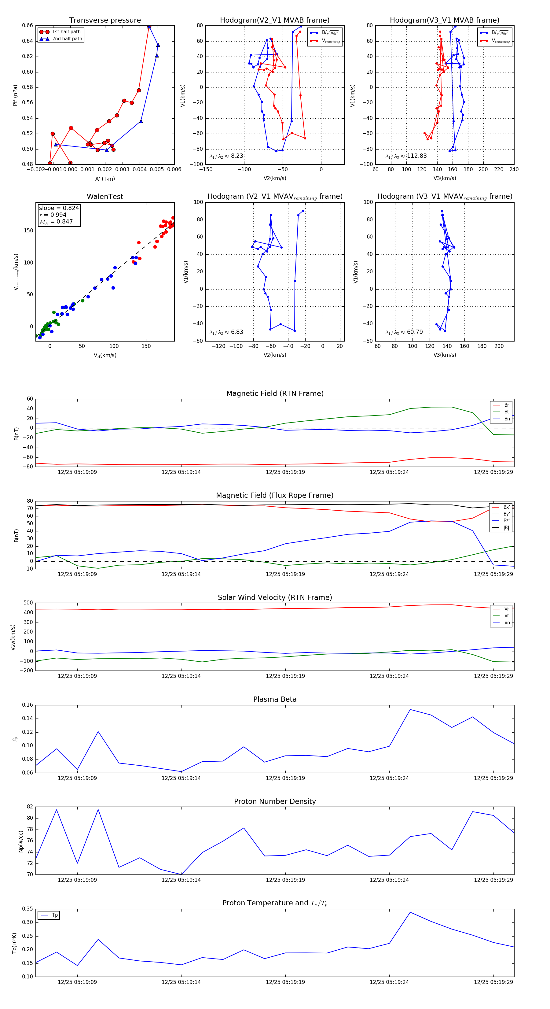
Flux Rope in 2023

Flux Rope Event 2023-12-25 05:19:07 ~ 2023-12-25 05:19:30 (24 seconds)


plot