HOME   LIST
‹–   –›

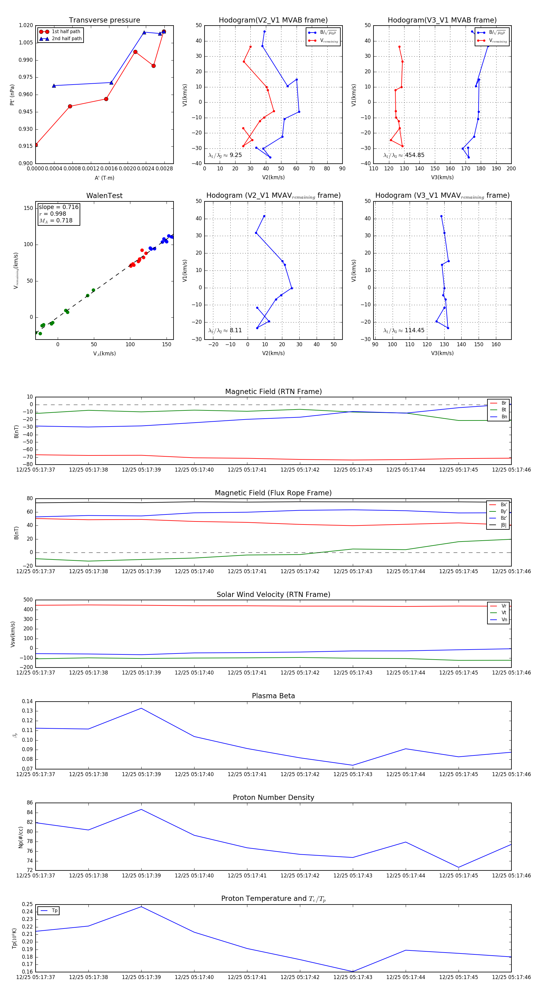
Flux Rope in 2023

Flux Rope Event 2023-12-25 05:17:37 ~ 2023-12-25 05:17:46 (10 seconds)


plot