HOME   LIST
‹–   –›

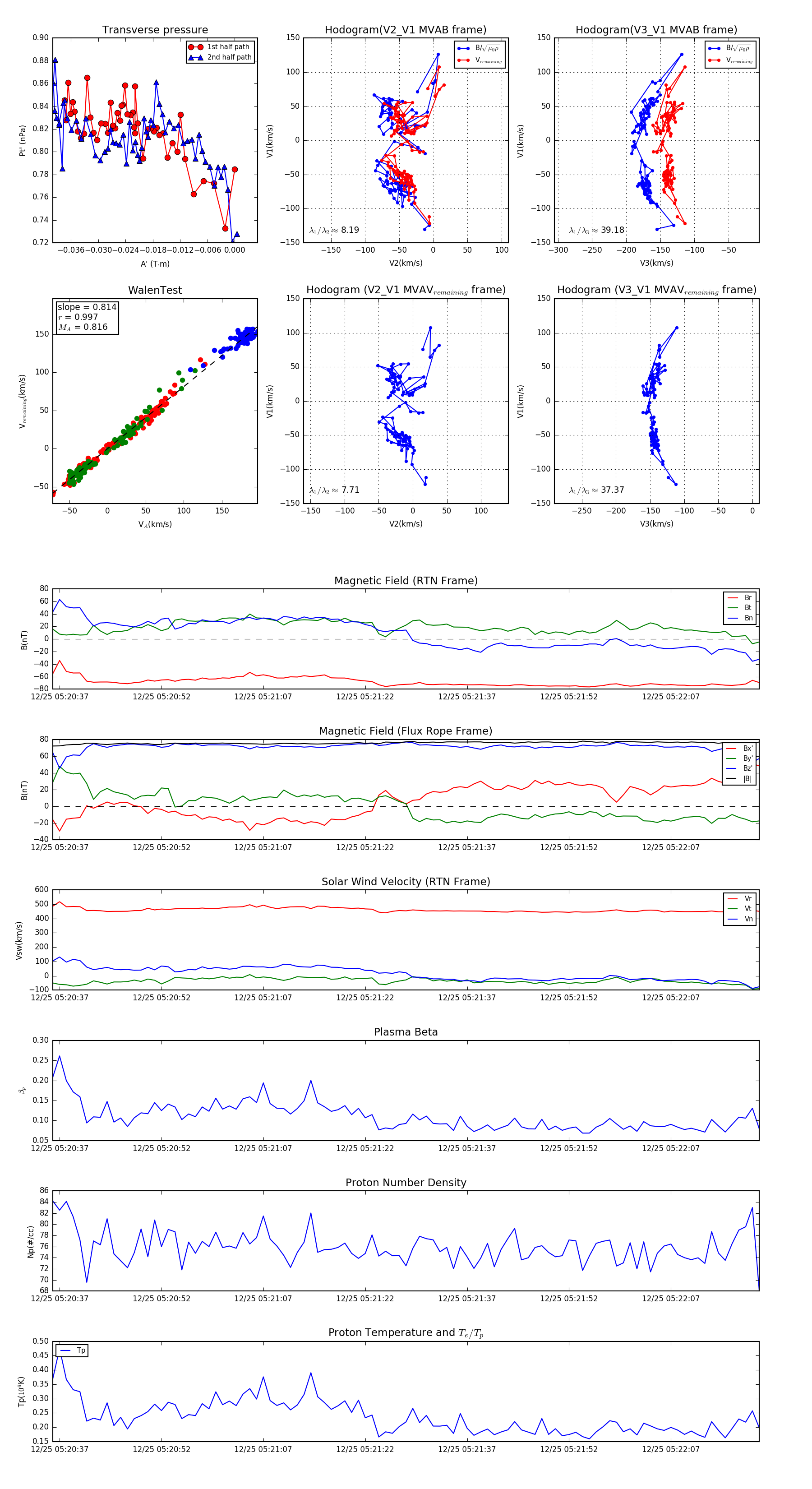
Flux Rope in 2023

Flux Rope Event 2023-12-25 05:20:36 ~ 2023-12-25 05:22:20 (105 seconds)


plot