HOME   LIST
‹–   –›

Flux Rope in 2023

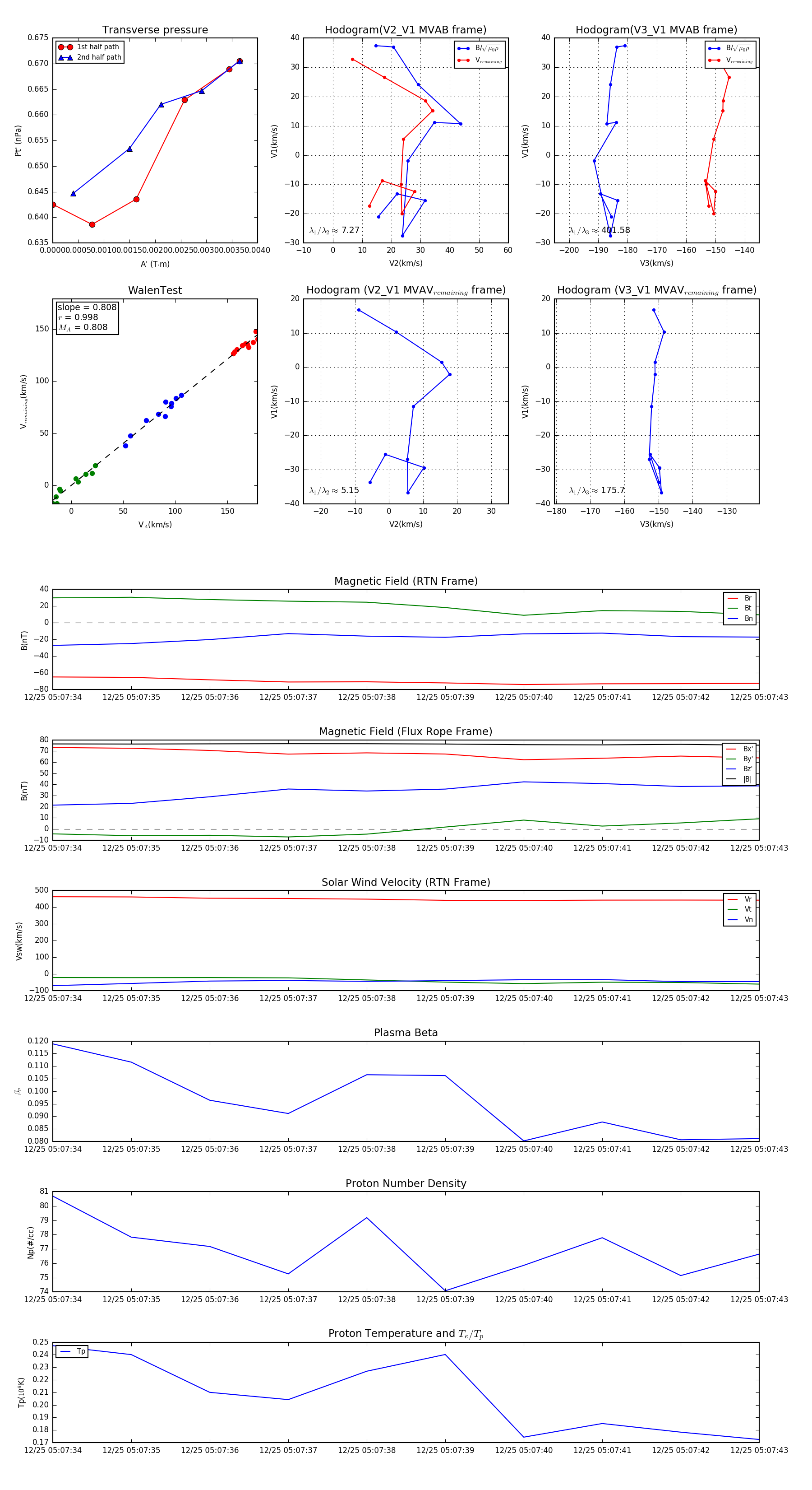
Flux Rope Event 2023-12-25 05:07:34 ~ 2023-12-25 05:07:43 (10 seconds)


plot