HOME   LIST
‹–   –›

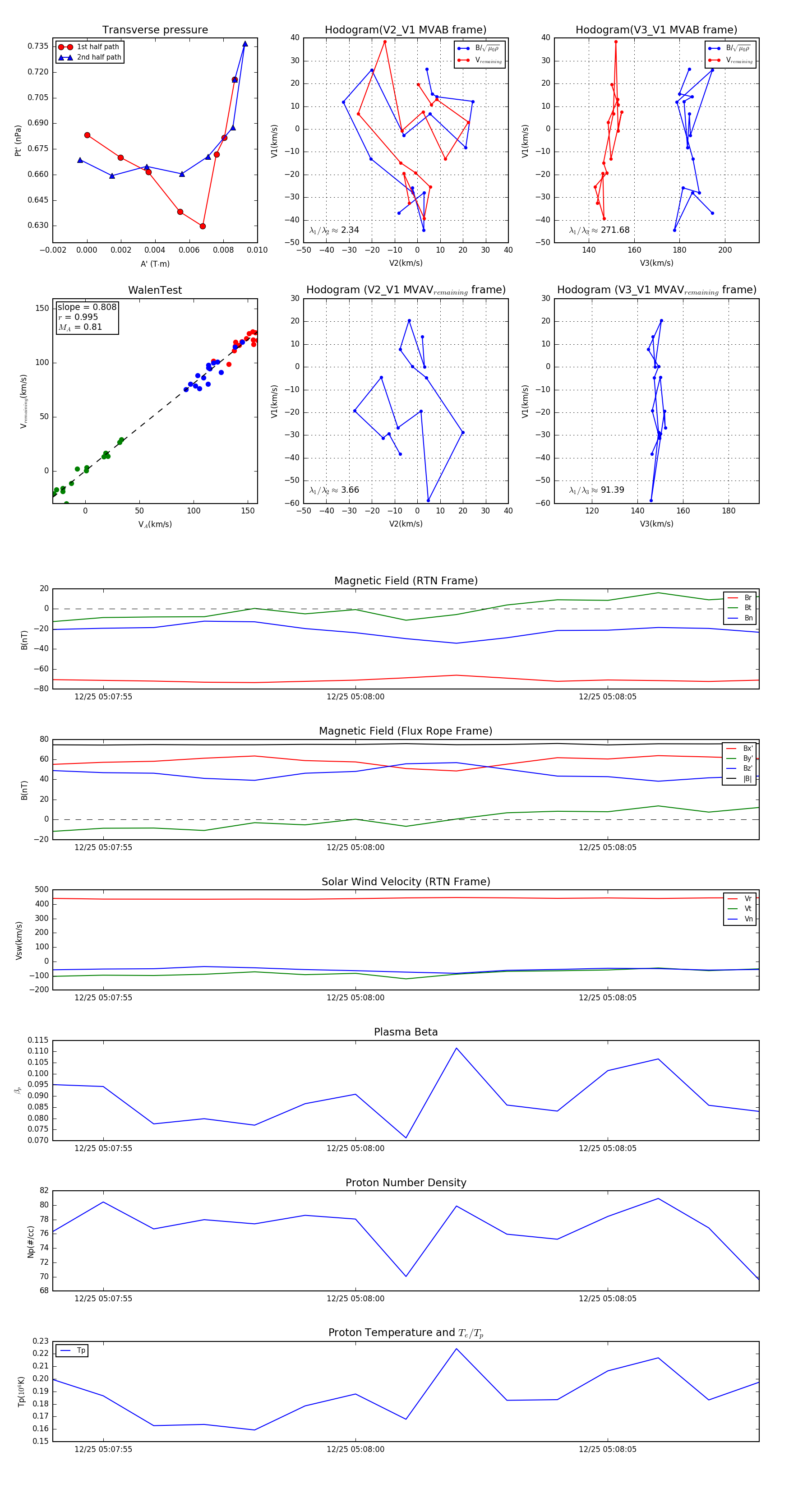
Flux Rope in 2023

Flux Rope Event 2023-12-25 05:07:54 ~ 2023-12-25 05:08:08 (15 seconds)


plot