HOME   LIST
‹–   –›

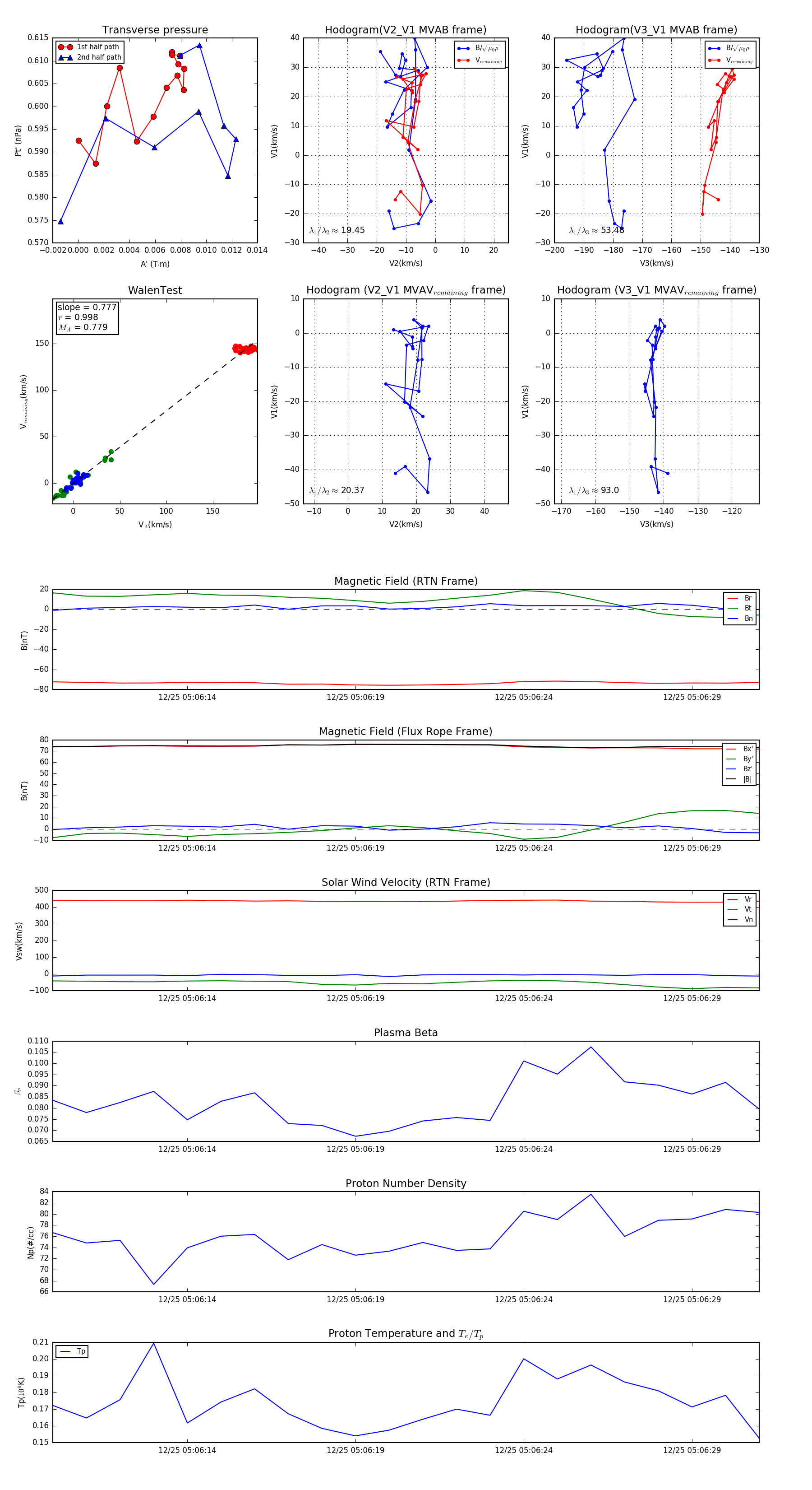
Flux Rope in 2023

Flux Rope Event 2023-12-25 05:06:10 ~ 2023-12-25 05:06:31 (22 seconds)


plot