HOME   LIST
‹–   –›

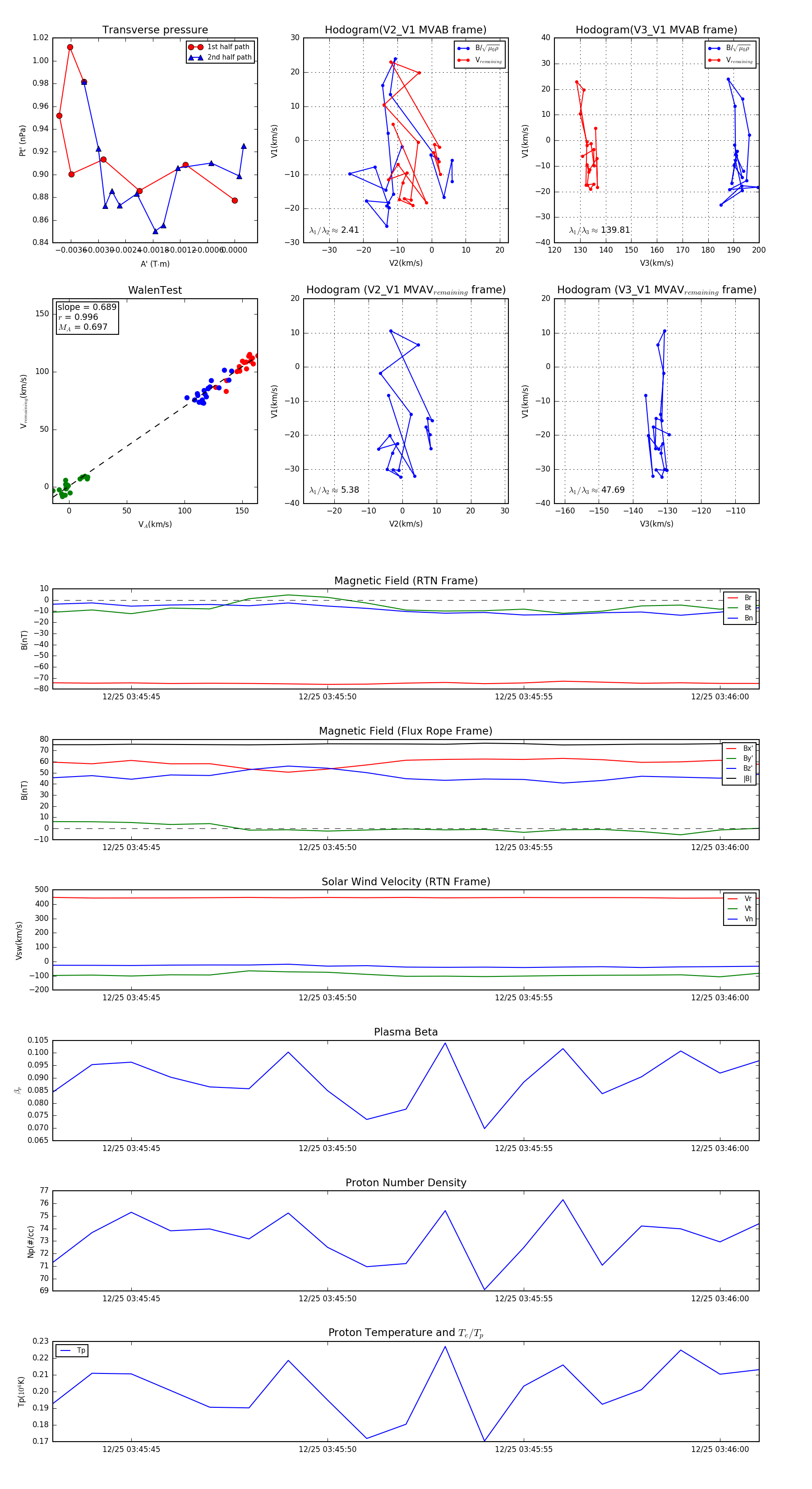
Flux Rope in 2023

Flux Rope Event 2023-12-25 03:45:43 ~ 2023-12-25 03:46:01 (19 seconds)


plot