HOME   LIST
‹–   –›

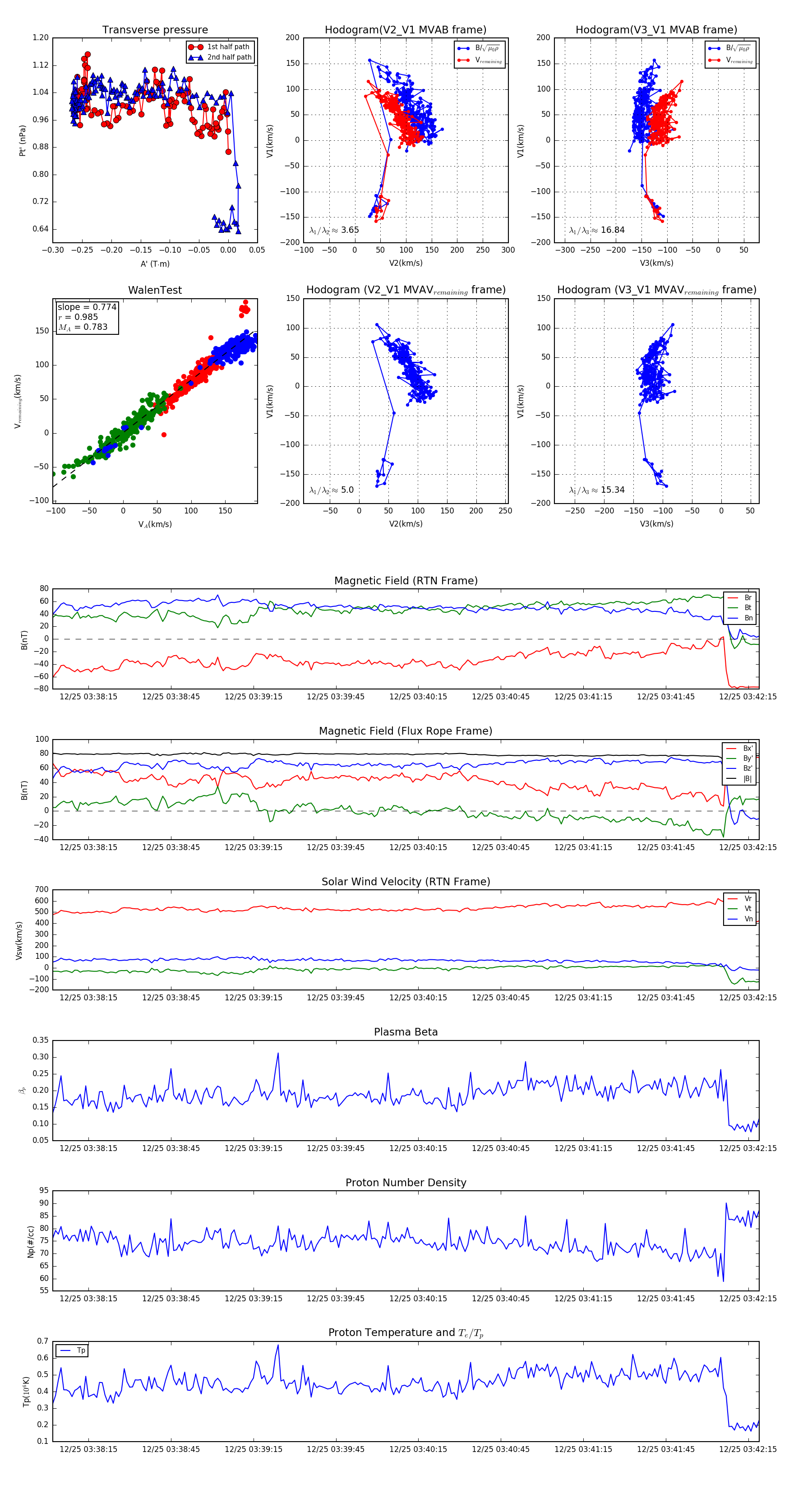
Flux Rope in 2023

Flux Rope Event 2023-12-25 03:38:02 ~ 2023-12-25 03:42:19 (258 seconds)


plot