HOME   LIST
‹–   –›

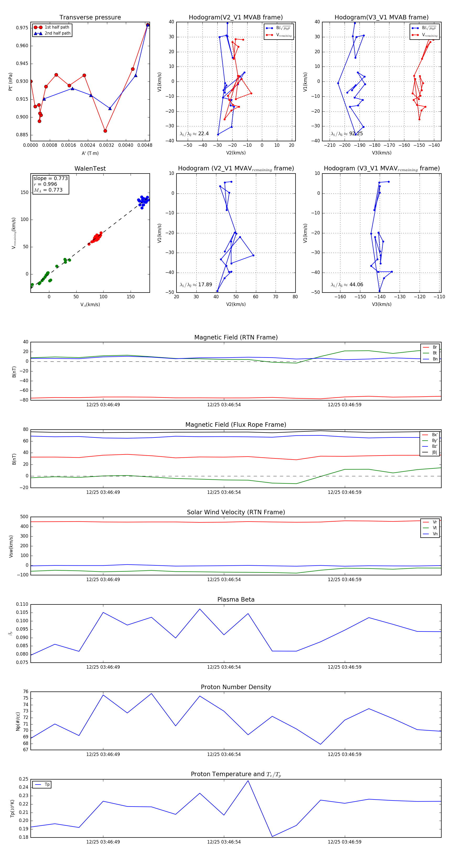
Flux Rope in 2023

Flux Rope Event 2023-12-25 03:46:46 ~ 2023-12-25 03:47:03 (18 seconds)


plot